扫码下载APP
及时接收最新考试资讯及
备考信息
| 信息采集 | 继续教育 | 资格审核 | 报名费用 |
2026年中级会计报名简章已经陆续公布了(点击查看>),根据通知来看,部分地区报名2026年中级会计考试有继续教育的要求,请大家务必提前按照要求完成,避免影响中级考试报名!


什么是继续教育:
继续教育主要是对会计专业技术人员的知识和技能进行更新、补充、拓展和提高,进一步完善知识结构,提高创造力和专业技术水平的一种特殊形式的教育。
只要从事会计工作,不管有没有会计证书,都需要继续教育。换句话来说,继续教育在一定程度上可以反映会计人员从事了多久的会计工作。
| >2026报考中级考试需完成继续教育地区汇总< | ||
| 地区 | 继续教育要求 | 通知详情 |
| 山东 | 报考中级会计资格考试的人员应具有相应会计工作年限的继续教育记录,继续教育记录以全国会计人员统一服务管理平台中的记录为准。 | 点击查看> |
| 河南 | 报名参加中级会计资格考试的人员原则上应按规定完成河南省会计专业技术人员继续教育任务。 | 点击查看> |
| 黑龙江 | 报考中级会计资格考试的人员,应完成2022年以来(含2022年)至少连续3个年度的继续教育,继续教育记录以全国统一平台中的记录为准。通过全国统一考试,取得经济、统计、审计专业技术中级资格的报考人员,对继续教育不做要求。中级报考人员应于2026年7月1日24:00前完成相关年度的继续教育。 | 点击查看> |
| 青海 | 报考中级会计资格考试的人员应具有相应会计工作年限的继续教育记录,会计专业技术人员继续教育培训记录须同时达到当年度公需课、专业课学时要求。 | 点击查看> |
| 新疆 | 报考2026年会计专业技术中级资格考试的考生须完成2025年度继续教育90学分(其中专业课不得少于60学分,公需课不得少于30学分) | 点击查看> |
| 兵团 | 报考2026年度会计专业技术中级会计资格考试的考生须完成2025年度继续教育(90学分,其中专业课不得少于60学分,公需课不得少于30学分) | 点击查看> |
| 陆续更新中…… | ||
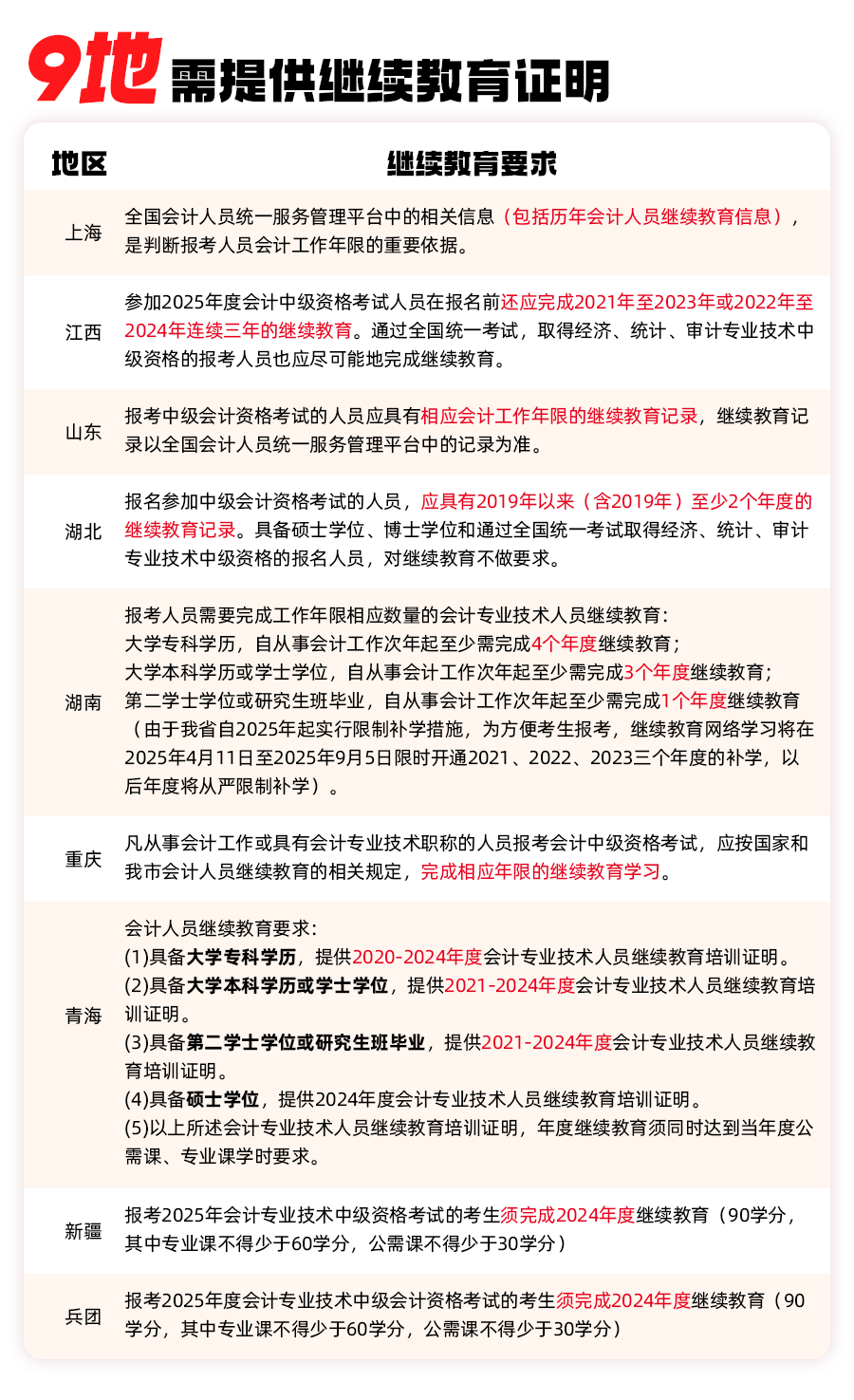
其他地区暂未公布相关要求,大家可以参考2025年各地中级报名对继续教育的要求:

说明:因政策、内容不断变化与调整,正保会计网校提供的以上信息仅供参考,如有异议,请考生以官方部门公布的内容为准!
相关推荐:
Copyright © 2000 - www.fawtography.com All Rights Reserved. 北京正保会计科技有限公司 版权所有
京B2-20200959 京ICP备20012371号-7 出版物经营许可证
京公网安备 11010802044457号
套餐D大额券
¥
去使用