安卓版本:8.8.80 苹果版本:8.8.80
开发者:北京正保会计科技有限公司
应用涉及权限:查看权限>
APP隐私政策:查看政策>
HD版本上线:点击下载>
书课题助力备考
硬核干货等你学
海量好题等你练
照片一键处理
考试节点全知晓
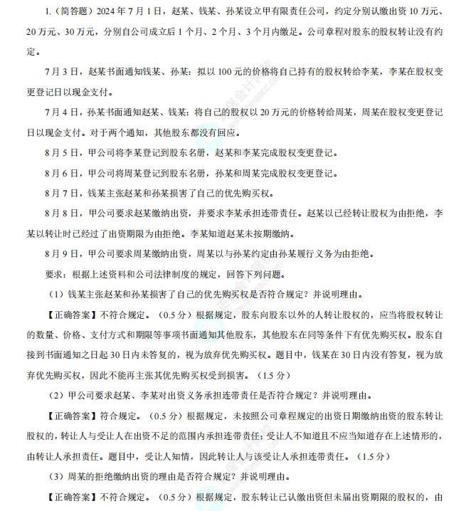
2025年中级会计职称考试在即,今天带来网校教研老师精心整理的中级会计《经济法》临考必刷5道题,全部为主观题,刷完再抢分!仅需3元即可下载完整版5道题,赶快行动吧~
⬇点击图片获取完整版⬇
2025年中级考生临考冲刺必刷,高分过中级,用过的考生都说好,点击此处获取完整版5道题>>
更多推荐:
【考前急救】2025年中级会计《经济法》考前速记3页纸
点击试试手气即可抽奖人已抽奖
人已抽奖
优惠券
不感兴趣?去选课中心>
0
上一篇:紧急通知!2025中级夺魁30题10天带你冲线中...
下一篇:【临考必刷】2025年中级会计《财务管理》考...
预计4月
6月12日-7月2日
8月11日前公布
9月5日-6日
10月30日
以各地公告为准
10W+题量持续更新中
及时接收最新考试资讯及备考信息
一起交流学习,备战考试,赢在起跑线
官方公众号微信扫一扫
官方视频号微信扫一扫
官方抖音号抖音扫一扫
初级会计职称 报名 考试 查分 备考 题库
中级会计职称 报名 考试 查分 备考 题库
高级会计师 报名 考试 查分 题库 评审
注册会计师 报名 考试 查分 备考 题库
税务师 报名 考试 查分 备考 题库
资产评估师 报名 考试 查分 备考 题库
ACCA 白金级 前景 免考 政策 资料
CMA 报名 考试 政策 准考证 查分
CFA 前景 报名 考试 资料 备考
FRM 官方 前景 报名 考试 备考
美国CPA 证书互认 报名 考试 资料
澳洲CPA 授权机构 免考 考试 资料
经济师 报名 考试 查分 备考 题库
就业晋升 招聘 简历 求职 故事
会计实务 各行业 问答 记账 报表 实操
银行从业 报名 准考证 考试 证书 查分
证券从业 报名 大纲 考试 查分 证书
精华问答 初级 中级 注会 税务师
Copyright © 2000 - www.fawtography.com All Rights Reserved. 北京正保会计科技有限公司 版权所有
京B2-20200959 京ICP备20012371号-7 出版物经营许可证 京公网安备 11010802044457号
套餐D大额券
¥