25周年

财税实务 高薪就业 学历教育
APP下载
APP下载新用户扫码下载
立享专属优惠

安卓版本:8.8.70 苹果版本:8.8.70

开发者:北京正保会计科技有限公司

应用涉及权限:查看权限>

APP隐私政策:查看政策>

HD版本上线:点击下载>

2025中级会计《经济法》必会考点:汇票的保证

来源: 正保会计网校 编辑:木木 2025/07/24 09:16:14  字体:

招生方案

书课题助力备考

选课中心

资料专区

硬核干货等你学

资料专区

财会题库

海量好题等你练

财会题库

会计人证件照

照片一键处理

会计人证件照

考试提醒

考试节点全知晓

考试提醒

2025年中级备考中,一定要把“基础+重要”的知识点掌握!网校老师特别为大家精选了中级《经济法》必会考点,赶快来学~

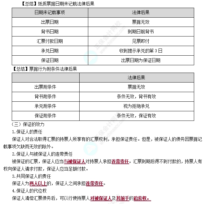
中级经济法必会考点——汇票的保证

【张倩老师-视频讲解】

【考点讲义】

汇票的保证

汇票的保证1

更多推荐:

【精选考点】2025中级会计《经济法》必会考点30个 有视频有讲义!

学员讨论(0
回到顶部
折叠
网站地图

Copyright © 2000 - www.fawtography.com All Rights Reserved. 北京正保会计科技有限公司 版权所有

京B2-20200959 京ICP备20012371号-7 出版物经营许可证 京公网安备 11010802044457号

恭喜你!获得专属大额券!

套餐D大额券

去使用