安卓版本:8.8.80 苹果版本:8.8.80
开发者:北京正保会计科技有限公司
应用涉及权限:查看权限>
APP隐私政策:查看政策>
HD版本上线:点击下载>
书课题助力备考
硬核干货等你学
海量好题等你练
照片一键处理
考试节点全知晓
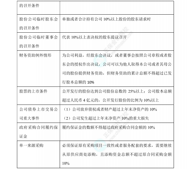
大家都知道,《经济法》科目对记忆和背诵的要求相较于其他科目更多一点,尤其是一些数字的记忆,细碎、零散,遍布于教材中的各个位置,没什么体系。
今天,带来《经济法》9类数字考点之10%速记讲义,帮你系统搞定数字类知识点!赶快来学习,备考有大用!
>点击下载完整9类数字版速记讲义<
建议大家时常将表格拿出来多熟悉熟悉,有时候看起来“可怕”的知识点,其实最不禁磨,每天都来背一背,记一记,久而久之,它就成功印在了我们的脑子里!
更多推荐:
2025年中级会计《经济法》各章节分值预测及重点学习内容!
点击试试手气即可抽奖人已抽奖
人已抽奖
优惠券
不感兴趣?去选课中心>
0
上一篇:【刷题讲义】高志谦老师2025年《中级会计实...
下一篇:2025年中级会计《经济法》9类数字版速记讲...
预计4月
6月12日-7月2日
8月11日前公布
9月5日-6日
10月30日
以各地公告为准
10W+题量持续更新中
及时接收最新考试资讯及备考信息
一起交流学习,备战考试,赢在起跑线
官方公众号微信扫一扫
官方视频号微信扫一扫
官方抖音号抖音扫一扫
初级会计职称 报名 考试 查分 备考 题库
中级会计职称 报名 考试 查分 备考 题库
高级会计师 报名 考试 查分 题库 评审
注册会计师 报名 考试 查分 备考 题库
税务师 报名 考试 查分 备考 题库
资产评估师 报名 考试 查分 备考 题库
ACCA 白金级 前景 免考 政策 资料
CMA 报名 考试 政策 准考证 查分
CFA 前景 报名 考试 资料 备考
FRM 官方 前景 报名 考试 备考
美国CPA 证书互认 报名 考试 资料
澳洲CPA 授权机构 免考 考试 资料
经济师 报名 考试 查分 备考 题库
就业晋升 招聘 简历 求职 故事
会计实务 各行业 问答 记账 报表 实操
银行从业 报名 准考证 考试 证书 查分
证券从业 报名 大纲 考试 查分 证书
精华问答 初级 中级 注会 税务师
Copyright © 2000 - www.fawtography.com All Rights Reserved. 北京正保会计科技有限公司 版权所有
京B2-20200959 京ICP备20012371号-7 出版物经营许可证 京公网安备 11010802044457号
套餐D大额券
¥