扫码下载APP
及时接收最新考试资讯及
备考信息
2025年中级备考中,一定要把“基础+重要”的知识点掌握!网校老师特别为大家精选了中级《中级会计实务》必会考点,赶快来学~
中级会计实务必会考点——内部研发无形资产的核算
【杭超老师-视频讲解】
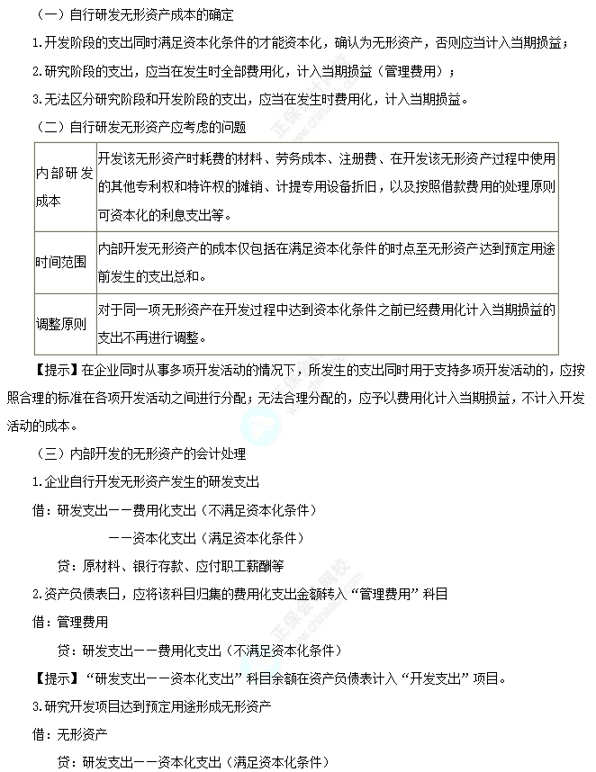
【考点讲义】

更多推荐:
Copyright © 2000 - www.fawtography.com All Rights Reserved. 北京正保会计科技有限公司 版权所有
京B2-20200959 京ICP备20012371号-7 出版物经营许可证
京公网安备 11010802044457号
套餐D大额券
¥
去使用