扫码下载APP
及时接收最新考试资讯及
备考信息
摘要:新疆2025年审计系列高级职称评审通知公布,网上材料申报时间:9月15日至10月14日。
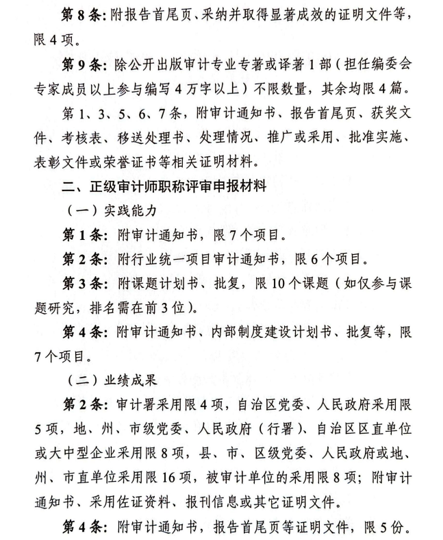
关于开展2025年度审计系列高级职称评审工作的通知









查看原文:
关于开展2025年度审计系列高级职称评审工作的通知
说明:因考试政策、内容不断变化与调整,正保会计网校提供的以上信息仅供参考,如有异议,请考生以官方部门公布的内容为准!
★高级审计师评审条件有疑问?不会写业绩、发论文?添加学习顾问帮你解惑!保存下方图片,微信扫码↓

Copyright © 2000 - www.fawtography.com All Rights Reserved. 北京正保会计科技有限公司 版权所有
京B2-20200959 京ICP备20012371号-7 出版物经营许可证
京公网安备 11010802044457号
套餐D大额券
¥
去使用