扫码下载APP
及时接收最新考试资讯及
备考信息
以下是详细的截图:

要知道,在经济师报名条件中,学历和工作年限是报考经济师的必须要求。每年报名审核时,学历证明和工作年限证明都是必备的材料。如今,人社部决定取消这2份材料,将改为“试行告知承诺制”的办理方式。
原文件:
便民!人社部决定取消73项由规范性文件设定的证明材料

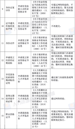
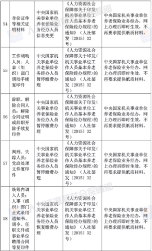
取消的规范性文件设定的证明材料目录如下:

















强烈推荐:想要遇到志同道合的经济师考友?想要及时了解经济师报考资讯?想要获得免费备考资料?欢迎添加经济师QQ群和微信号,每天在群里打卡做题,正保会计网校经济师频道和你一起进步。
| 经济师QQ群 | 经济师微信号:jingjishizjw |
| 点击加入初级经济师交流群:253058904 | |
| 点击加入初级经济师交流2群:975595784 | |
| 点击加入中级经济师交流群:882105158 | |
| 点击加入高级经济师交流3群:686572782 |
Copyright © 2000 - www.fawtography.com All Rights Reserved. 北京正保会计科技有限公司 版权所有
京B2-20200959 京ICP备20012371号-7 出版物经营许可证
京公网安备 11010802044457号