扫码下载APP
及时接收最新考试资讯及
备考信息
2024年初级经济师《经济基础知识》考试大纲已发布,点击查看>>
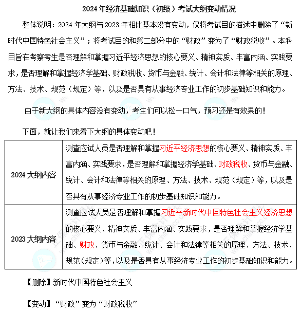
2024年初级经济师经济基础知识 大纲与2023年相比基本没有变动,仅将考试目的描述中删除了“新时代中国特色社会主义”;将考试目的和第二部分中的“财政”变为了“财政税收”。新大纲的具体内容没有变动,考生们可以放心备考啦!

Copyright © 2000 - www.fawtography.com All Rights Reserved. 北京正保会计科技有限公司 版权所有
京B2-20200959 京ICP备20012371号-7 出版物经营许可证
京公网安备 11010802044457号
套餐D大额券
¥
去使用