扫码下载APP
及时接收最新考试资讯及
备考信息
2024年中级经济师财政税收考试大纲已发布,点击查看>>
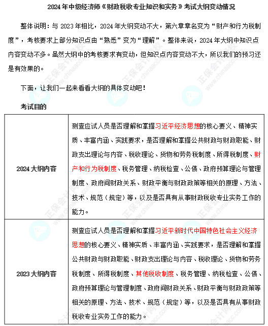
2024年中级经济师财政税收大纲与2023年相比变动不大。虽然大纲中的考核要求有变动,但知识点内容变动不大,下面一起看看都有哪些内容发生了变化!

点击此处下载完整版:
2024年《中级财税》大纲变动情况
Copyright © 2000 - www.fawtography.com All Rights Reserved. 北京正保会计科技有限公司 版权所有
京B2-20200959 京ICP备20012371号-7 出版物经营许可证
京公网安备 11010802044457号
套餐D大额券
¥
去使用