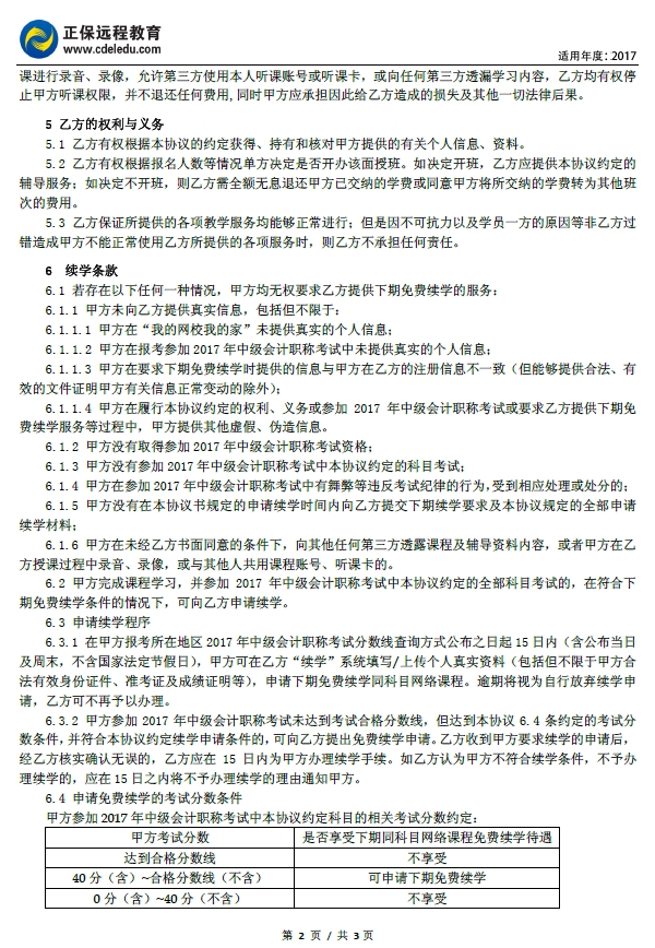
2017年中级会计职称密训面授班协议书  
<上一页> <下一页>
下载协议书
第 一 页
第 二 页
第 三 页