25周年

财税实务 高薪就业 学历教育
APP下载
APP下载新用户扫码下载
立享专属优惠

安卓版本:8.8.80 苹果版本:8.8.80

开发者:北京正保会计科技有限公司

应用涉及权限:查看权限>

APP隐私政策:查看政策>

HD版本上线:点击下载>

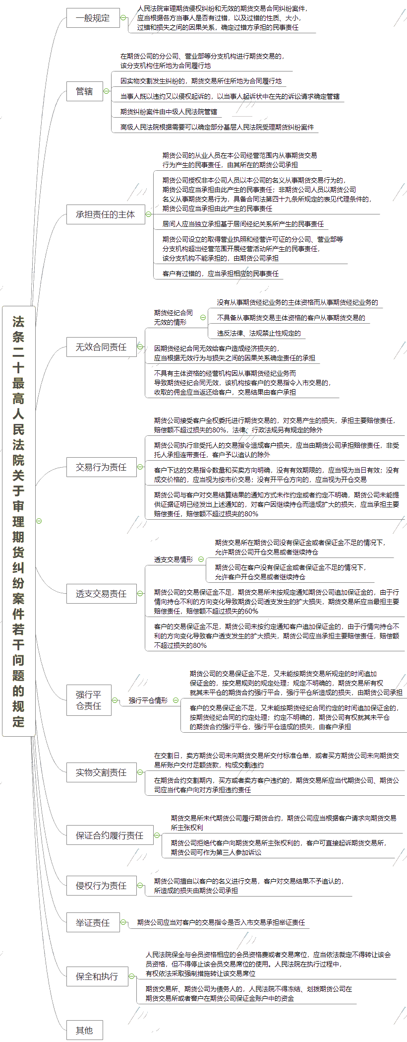
2020年期货从业《期货法律法规》思维导图:法条二十

来源: 正保会计网校 编辑:春分 2020/02/07 10:05:33  字体:

选课中心

多样班次满足需求

选课中心

资料专区

干货资料助力备考

资料专区

报考指南

报考条件一键了解

报考指南

2020年期货从业资格全年考6次,从报名到考试备考时间紧张。如何在短短的时间内掌辣么多的知识点呢?没有一个整体的框架,无从下手!正保会计网校为大家整理了各科目的思维导图,大家可以借助思维导图抓住重点。

法条一 法条二 法条三 法条四 法条五
法条六 法条七 法条八 法条九 法条十
法条十一 法条十二 法条十三 法条十四 法条十五
法条十六 法条十七 法条十八 法条十九 法条二十
法条二十一 —— —— —— ——

以下是2020年期货从业《期货法律法规》法条二十的思维导图汇总:

法条二十

如果你觉得自己的自觉性较弱,一个人备考期货从业没动力,那么你可以加入正保会计网校期货从业QQ群288526705 .在这里,你不仅会收获实时的考试资讯,同时,你很可能会遇到备考之路上的知己或是战友,所以,如果有需要的话,快来加入我们吧!

本文为正保会计网校原创内容,非授权禁止转载!

学员讨论(0

期货免费资料下载

  • 思维导图
  • 学习计划
  • 高级会计实务
    高频考点
  • 报考指南
  • 分录/公式/发条
  • 历年试题
一键领取全部资料
回到顶部
折叠
网站地图

Copyright © 2000 - www.fawtography.com All Rights Reserved. 北京正保会计科技有限公司 版权所有

京B2-20200959 京ICP备20012371号-7 出版物经营许可证 京公网安备 11010802044457号

恭喜你!获得专属大额券!

套餐D大额券

去使用
报考小助理

扫码关注
获取更多信息