安卓版本:8.8.70 苹果版本:8.8.70
开发者:北京正保会计科技有限公司
应用涉及权限:查看权限>
APP隐私政策:查看政策>
HD版本上线:点击下载>
实务会员买一送一
需要的都在这里
抢先体验
从零基础到经理
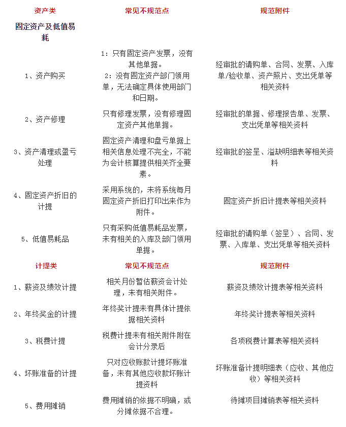
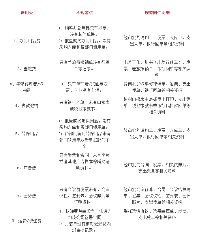
会计凭证是做账的重要依据,而会计凭证附件又是登记、审核会计凭证的重要依据。我们在实务工作中总是会忽略会计凭证附件的规范性,快来看看以下会计凭证附件常见错误及规范思路大全。
一、费用类
二、供应链类
三、资产及计提类
做账报税是每一个财务人员的看家本领,也是实用性非常高的财会必备技能,不管做到了哪个阶段,都离不开这项技能。因此正保会计网校推出—会计做账报税私教班,助您轻松上岗!立即抢购>>
上一篇:会计信息质量要求包括哪些内容?附记忆口诀...
下一篇:货到发票未到的账务处理 90%的会计都遇到过...
点击试试手气即可抽奖人已抽奖
人已抽奖
优惠券
不感兴趣?去选课中心>
0
及时接收最新考试资讯及备考信息
☑ 领取实操课程☑ 领取课程优惠
扫码关注公众号了解会计信息,学习技能
官方公众号微信扫一扫
官方视频号微信扫一扫
官方抖音号抖音扫一扫
初级会计职称 报名 考试 查分 备考 题库
中级会计职称 报名 考试 查分 备考 题库
高级会计师 报名 考试 查分 题库 评审
注册会计师 报名 考试 查分 备考 题库
税务师 报名 考试 查分 备考 题库
资产评估师 报名 考试 查分 备考 题库
ACCA 白金级 前景 免考 政策 资料
CMA 报名 考试 政策 准考证 查分
CFA 前景 报名 考试 资料 备考
FRM 官方 前景 报名 考试 备考
美国CPA 证书互认 报名 考试 资料
澳洲CPA 授权机构 免考 考试 资料
经济师 报名 考试 查分 备考 题库
就业晋升 招聘 简历 求职 故事
会计实务 各行业 问答 记账 报表 实操
银行从业 报名 准考证 考试 证书 查分
证券从业 报名 大纲 考试 查分 证书
精华问答 初级 中级 注会 税务师
Copyright © 2000 - www.fawtography.com All Rights Reserved. 北京正保会计科技有限公司 版权所有
京B2-20200959 京ICP备20012371号-7 出版物经营许可证 京公网安备 11010802044457号
套餐D大额券
¥