扫码下载APP
及时接收最新考试资讯及
备考信息
2020年中级财务管理考试相信依旧是恒重则重的特点,每年章节不变,内容不变,财务管理共十个章节,以上一年度的出题情况看,有些知识点出现的频率较高,这些考点也是财务管理考试的易错易混知识点,一起来看一下,历年财务管理重要考点有哪些吧!

一、企业的组织形式

二、复利终值和现值

三、资本结构的含义

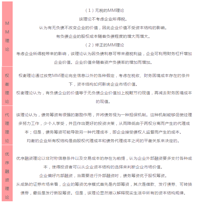
四、资本结构理

虽然财务管理考试中考点涉及到每个章节,但财务管理重要考点所在章节主要有第2章、第4章、第6章、第7章和第8章,题量占比在65%,次重要章节是第3章、第5章和第9章,题量占比在25%,第1章和第10章出题量较少,占比10%。我们一定要紧抓财务管理重要章节,不放过次重要章节!
以上关于中级财务管理重要考点及易错易混知识点送给大家,希望大家都能顺利通过此次考试。获取证书的目的就是为了有更好的工作机会,但是只具备理论知识远远是不够的。怎么办呢?网校来解决您的问题!推出新课程——做账报税私教班第七季,该课程涵盖做账、报税、发票、外勤、软件、行业,六大核心技能,助您轻松上岗!点击进入>>
Copyright © 2000 - www.fawtography.com All Rights Reserved. 北京正保会计科技有限公司 版权所有
京B2-20200959 京ICP备20012371号-7 出版物经营许可证
京公网安备 11010802044457号
套餐D大额券
¥
去使用