扫码下载APP
及时接收最新考试资讯及
备考信息
2021年初级会计考试即将开始,大家准备的怎么样啦?考前福利来咯!正保会计网校教研团队为助力大家更充分的迎战初级,整理了知识点速记,考前再提20分!快来看看!
《初级会计实务》考前速记




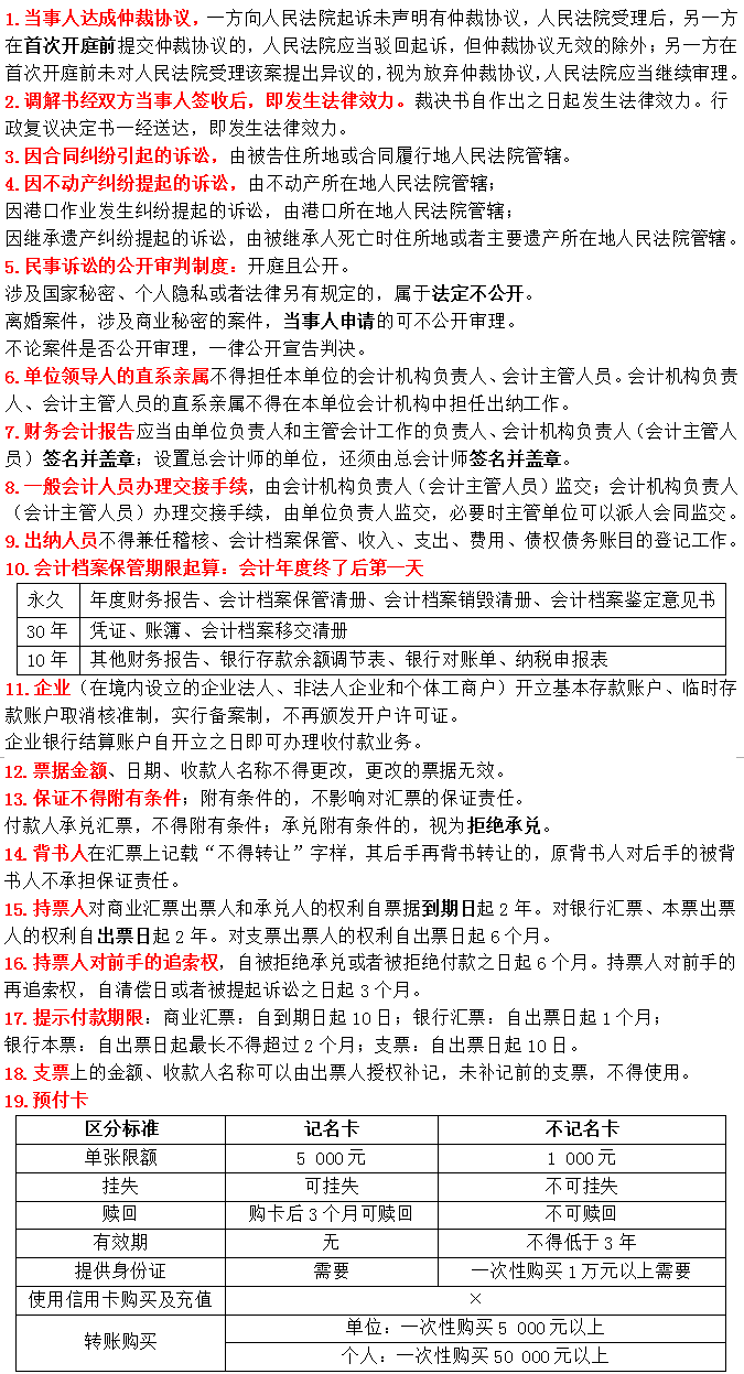
《经济法基础》考前速记

以上就是为大家整理的2021初级会计必备的考前速记内容,知识点满满,各位考生速度来查收学习吧,希望对您有所帮助。
本文是正保会计网校教研团队整理
转载请注明来源正保会计网校
现在的招聘大都要求证书实操兼备,甚至对实操的要求高于证书。如何能拿到证书就快速上岗呢?不妨赶快点击查看零基础实操上岗必备实操技能>>
相关推荐:
Copyright © 2000 - www.fawtography.com All Rights Reserved. 北京正保会计科技有限公司 版权所有
京B2-20200959 京ICP备20012371号-7 出版物经营许可证
京公网安备 11010802044457号