扫码下载APP
及时接收最新考试资讯及
备考信息
新春在即,首先在这里祝福大家鼠年大吉,早日实现职场升职加薪的愿望,奔向富裕的小日子。做账报税私教班自推出以来,一直受到学员的欢迎,从第一季到第五季都是十分火爆,稳居实务学习榜单TOP1!针对许多学员年后跳槽的需求,我们特别推出了做账报税私教班第六季之就业集训,为小伙伴们的跳槽和升职加薪助力!
第六季是继前五季基础上升级的套餐,本季核心是升级了拓展技能模块增加了不规范账务处理、新个税、汇算清缴课程;就业模块新增加了三项就业技巧,一起来看看课程详情究竟如何吧。

课程详情介绍
一、课程特色:做账、报税、报表、Excel、软件+就业全方位辅导
※直播+录播+实训+辅导+资料+软件六大专属服务
※做账、报税、报表、Excel、软件五大板块助力职场升职加薪
25门课程60小时五大导师全程实战私教
二、课程简介:
只做内账?
转行做会计?
全职妈妈长时间待业?
考了会计证,没有实操经验?
有点经验,但很多业务模棱两可?
想学全盘账税,遇到不会的有老师在微信群指导?
※私教班专门针对“十不会”:不会编凭证分录,不会财务软件/税控软件,不会建账做账,不会开发票,不会专票认证,不会抄报税清卡,不会纳税申报,不会报表,不会外勤,不会Excel!
如果你也是这样的情况,别等了,尽快加入初级会计做账报税全程私教班吧,最快只需要1个月时间,70小时学习+软件操作,即可全盘理清,快速上岗,独立胜任会计岗位、总账会计、费用会计、往来会计、会计负责人等岗位。
点此试听:商业企业各业务模式下的科目设置与账务处理
三、培训对象:
符合以下条件的学员:
1.学历:中专、高中学历及以上
2.经验:工作0-5年的会计人
3.需求:无经验想转会计、有证书经验不足、想要系统提升账税实操、没有摸过财务软件和报税软件
4.目标:想要短期内快速上手会计工作
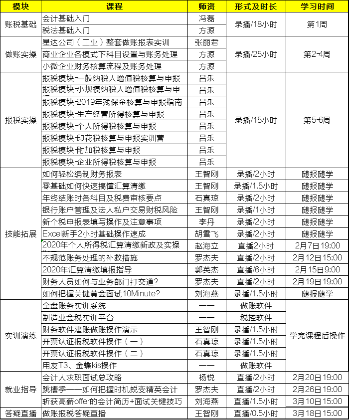
四、课程安排:
第六季是继前五季基础上升级的套餐,本季核心是升级了拓展技能模块增加了不规范账务处理、新个税、汇算清缴课程;就业模块新增加了三项就业技巧;
目标是:1-3个月全盘上手会计岗位工作(根据自身投入学习时间不等):第1步学完课程,第2步进行操作演练,第3步巩固上手;后期上岗后针对薄弱地方可以随时提升和班级提问老师解答。
☆第一部分:教您做账报税入门(高清录播18小时,报名即可学) 从零学起,告别小白;
☆第二部分:教您整套做账实训(高清录播25小时,报名即可学)两个老会计教您一般纳税人、小微企业整套账表;
☆第三部分:教您计算及纳税填报 (直播回播15小时,报名即可学)真枪实战,税务铁娘子教你操作全税种报税;
☆第四部分:教您财务软件建账做账操作 (直播回播1.5小时)软件操盘手带您操作财务软件 ;
☆第五部分:教您税控软件开票报税操作 (直播回播3小时)税控盘开票、认证、报税全演示;
☆第六部分:带您技能拓展直播(直播+回播6小时)汇算清缴、年终结账、各类账户管理、增值税发票平台、新个税计算及申报五类直播 2月7日——3月10日期间;
☆第七部分:为您账税问题答疑直播(直播+回播0.5小时)工作问题直播解答 3月10月15:00-15:30;
☆第八部分:为您提供做账报税平台(学完课程后操作演练)建账、做账;开发票、抄报税、清卡。
☆第九部分:为您提供就业指导直播(直播+回播6小时)简历技巧、面试辅导、找工作技巧。

五、老师介绍:
☆王智刚
会计学硕士、中国注册会计师、澳洲注册会计师,正保会计网校特邀财税专家,曾任大型企业财务负责人以及会计师事务所上市项目审计负责人,长期从事财务、税务、审计工作,实务操作经验丰富。
☆吕乐
注册会计师,税务师,曾担任多家上市公司财务经理,2012年网校注会会计单科状元。
☆胡雪飞
胡雪飞,会计师,十二年财务、税务领域实战工作经验,曾在多家上市公司任职,从普通会计一直到财务经理,正保会计网校特邀财税专家。
☆方源
方老师,注册会计师,中级会计师,从事财务工作多年。专注财务实操,历任会计师事务所、某大型企业财务主管、财务经理等职位,具有丰富的财务工作经验。现担任多家企业财税顾问、同时长期从事财务实操教学!
方老师授课: 务实、实用、清晰舒适,注重知识性和实用性,善于在知识讲解时让学员在学习中构筑自己的知识体系,做到随听随懂,随学随用。
☆张丽君
高级会计师,多家企业财税顾问,正保会计网校财税实战讲师。张老师具有丰富的实务工作经验,授课内容立足于实际案例和实操工作,擅于引用企业实例讲解,课堂中与学员积极互动,深受广大学员的喜爱。
六、第一、二、三季老师微信答疑以及交流图片展示:



七、课程大纲:
※第一部分 会计0基础入门(录播18小时)
课程1、初级会计基础 6小时
第01讲 会计的概念及目标及基本假设
第02讲 会计信息质量要求
第03讲 会计要素及其确认条件
第04讲 会计要素以及会计科目
第05讲 借贷记账法
第06讲 试算平衡
第07讲 会计凭证
第08讲 记账凭证以及会计凭证的保管
第09讲 会计账簿
第10讲 会计账簿的格式与登记方法、对账与结账、错账更正
第11讲 账务处理程序
第12讲 财务报告
课程2、税种介绍及涉税基础 12小时
我国目前税收体系
第01讲 我国目前税收体系
增值税入门基础
第01讲 增值税概述、增值税税率与征收率
第02讲 小规模纳税人的税会处理
第03讲 增值税一般纳税人的税会处理
第04讲 应纳税额抵减及简易计税
消费税入门基础
第01讲 消费税入门基础
附加税费入门基础
第01讲 附加税费入门基础
企业所得税入门基础
第01讲 企业所得税的简介及计算
第02讲 成本和费用的扣除项目及其标准
第03讲 成本和费用的扣除问题
第04讲 企业所得税税额的计算
个人所得税的入门基础
第01讲 个人所得税的入门基础
印花税入门基础
第01讲 印花税入门基础
其他税费入门基础
第01讲 其他税费入门基础
※第二部分:全盘账务实训(录播25小时)
课程3、星达公司全盘账务实训
第01讲 星达公司的企业概述
第02讲 公司会计政策与内部会计核算
第03讲 12月第1-16笔经济业务讲解
第04讲 12月第17-37笔经济业务讲解
第05讲 38-49笔经济业务账务处理
第06讲 财务报表及纳税申报表的编制
会计电算化实操
第01讲 用友T3操作简介
第02讲 创建账套
第03讲 部门档案设置
第04讲 职员档案设置
第05讲 客户分类设置
第06讲 客户档案设置
第07讲 供应商分类设置
第08讲 供应商档案设置
第09讲 凭证类别设置
第10讲 项目目录设置
第11讲 指定会计科目
第12讲 会计科目设置
第13讲 结算方式设置
第14讲 开户银行设置
第15讲 存货分类信息设置
第16讲 存货档案信息设置
第17讲 仓库档案设置
第18讲 总账期初余额录入
第19讲 12月份第1笔经济业务讲解
第20讲 12月份第2笔经济业务讲解
第21讲 12月份第3笔经济业务讲解
第22讲 12月份第4笔经济业务讲解
第23讲 12月份第5笔经济业务讲解
第24讲 12月份第6笔经济业务讲解
第25讲 12月份第7笔经济业务讲解
第26讲 12月份第8笔经济业务讲解
第27讲 12月份第9笔经济业务讲解
第28讲 12月份第10笔经济业务讲解
第29讲 12月份第11笔经济业务讲解
第30讲 12月份第12笔经济业务讲解
第31讲 12月份第13笔经济业务讲解
第32讲 12月份第14笔经济业务讲解
第33讲 12月份第15笔经济业务讲解
第34讲 12月份第16笔经济业务讲解
第35讲 12月份第17笔经济业务讲解
第36讲 12月份第18笔经济业务讲解
第37讲 12月份第19笔经济业务讲解
第38讲 12月份第20笔经济业务讲解
第39讲 12月份第21笔经济业务讲解
第40讲 12月份第22笔经济业务讲解
第41讲 12月份第23笔经济业务讲解
第42讲 12月份第24笔经济业务讲解
第43讲 12月份第25笔经济业务讲解
第44讲 12月份第26笔经济业务讲解
第45讲 12月份第27笔经济业务讲解
第46讲 12月份第28笔经济业务讲解
第47讲 12月份第29笔经济业务讲解
第48讲 12月份第30笔经济业务讲解
第49讲 12月份第31笔经济业务讲解
第50讲 12月份第32笔经济业务讲解
第51讲 12月份第33笔经济业务讲解
第52讲 12月份第34笔经济业务讲解
第53讲 12月份第35笔经济业务讲解
第54讲 12月份第36笔经济业务讲解
第55讲 12月份第37笔经济业务讲解
第56讲 12月份第38笔经济业务讲解
第57讲 12月份第39笔经济业务讲解
第58讲 12月份第40笔经济业务讲解
第59讲 12月份第41笔经济业务讲解
第60讲 12月份第42笔经济业务讲解
第61讲 12月份第43笔经济业务讲解
第62讲 12月份第44笔经济业务讲解
第63讲 12月份第45笔经济业务讲解
第64讲 12月份第46笔经济业务讲解
第65讲 12月份第47笔经济业务讲解
第66讲 12月份第48笔经济业务讲解
第67讲 12月份第49笔经济业务讲解
第68讲 出纳签字、审核、记账、结账
第69讲 资产负债表格式的设置
第70讲 资产负债表资产和负债项目公式的设置
第71讲 资产负债表所有者权益项目公式的设置
第72讲 利润表模板中各报表科目公式的设置
第73讲 现金流量表模板中各报表科目公式的设置
课程4、商业企业各业务模式下的科目设置与账务处理
一、商超企业采用商品进销差价方式核算成本的科目设置与账务处理
1.什么是商品进销差价?
2.为什么使用商品进销差价
3.售价金额核算法核算发出成本的计算
4.售价金额核算法方式下会计科目的设置
二、采用电销模式的销售科目设置与账务处理
1.电商会计每月基本工作流程
2.电销模式的企业与传统商业企业的区别
3.电销模式收入的确认与核算
4.“天猫”卖家促销方式的科目运用
5.电商模式下,各项费用核算的科目运用
6.电销模式各类票据审核与开具
三、代理商代理、零售专卖店、加盟店等各种业务运作模式下的科目设置与账务处理
1.代理商代理的经营模式与会计科目运用
2.零售专卖店、加盟店销售方式下的会计科目运用
3.连锁经营模式会计科目运用
4.特许加盟模式会计科目运用
课程5、小微企业财务核算流程及账务处理
1.小微企业的核算流程
(1)采用科目汇总表账务处理程序—每月会计做账流程
(2)财务会计制度及核算软件备案报告书
(3)纳税申报页面演示
2. 小微企业的账务处理与申报
(1)模拟企业案例资料及模拟业务处理
(2)印花税基础知识及印花税纳税申报(报告)表
(3)登账的基本要求(对账与结账、登记明细账)
(4)资产负债表的编制方法
(5)增值税纳税申报表(小规模纳税人适用)
(6)企业所得税月(季)度预缴纳税申报表(A类)
(7)其他情形小微政策申报
软件操作部分展示:


※第三部分:全盘税务实训 (直播+录播14.5小时)
增值税发票开具/认证/抄税/申报/清卡实训 4小时
一、认识发票与发票真伪审核
1. 发票分为哪几种?
2. 如何验证发票的真伪?
二、发票具体项目审核
1. 审核票面各项要素是否填写完整、准确
2. 汇总开具发票的,审核销货清单填写是否正确
3. 审核发票是不是现行有效的发票,而不是已经被废止的发票
三、发票认证开票抄报清卡全流程介绍
1. 开票系统分两种,有何区别?
2. 如何开票?如何开清单发票?
3. 什么情况下可以作废发票?如何作废发票?
4. 如何开具红字发票?开红字专票需要注意哪些?
5. 丢失发票如何处理?
6. 如何查看已开具发票汇总表
7. 何时进行抄报、清卡,如何操作
8.抄税如何操作,有几个步骤
9.清卡需要清卡几次,怎么操作?
四、增值税申报
1. 如何进行增值税一般纳税人申报
2. 如何进行增值税小规模纳税人申报
五、不合规发票的税务风险及应对
1. 什么是虚开发票?虚开发票有哪些风险?
2. 什么是走逃票?被税务通知取得走逃票后如何处理?
3. 企业财务人如何保护自己?
个人所得税核算与申报 1小时
第一篇 全面了解个人所得税
1.个人所得税税制特点
2.纳税范围
3.税率
第二篇 工资薪金的核算与申报
1.哪些收入属于工资薪金所得?
2.专项扣除有如何申报抵扣?
3.如何计算个人所得税?
4.如何使用新版自然人税收管理系统扣缴客户端?
第三篇 个税中常见问题解析
1.小时工,如何计算及申报个税?
2.年终奖如何计算申报个税?
企业所得税核算与申报 1.5小时
第一篇 全面了解企业所得税
1.企业所得税税制特点
2.纳税范围
3.税率
第二篇 你必须知道的所得税优惠政策
1.小微企业所得税优惠政策
2.加计扣除优惠政策
3.加速折旧优惠政策
4.高新技术企业优惠政策
第三篇 企业所得税预缴申报
1.主表——企业所得税纳税申报表(A表)
2.附表——固定资产加速折旧明细表
3.附表——减免所得税优惠明细表
4.附表——免税收入、减计收入、所得减免等优惠金额
附加税核算与申报 1.5小时
第一篇 全面了解附加税
1.附加税包括哪些?
2.附加税计税依据是什么?
3.附加税率是多少?
第二篇 印花税核算与申报
1.附加税是否需要计提?
2.附加税如何做分录?
3.附加税如何申报?
第三篇 附加税减免优惠
1.附加税减免政策有哪些?
印花税核算与申报实训营1.5小时
第一篇 全面了解印花税
1.什么是印花税?
2.哪些合同需要申报印花税?不签合同是不是就不缴纳印花税?
3.印花税税率是多少?
第二篇 印花税核算与申报
1.印花税如何申报?
2.印花税申报方式有哪些?
3.印花税申报表填写方法及注意事项
第三篇 印花税减免优惠
1.印花税减免政策有哪些?
2.印花税违章处理
残保金核算与申报1小时
第一篇 全面了解残保金
1.什么是残保金?哪些单位需要缴纳残保金?
2.安排残疾人就业的规定是什么?
3.如何审核认定单位安排了几名残疾人?
4.残保金征收标准是什么?如何计算?
第二篇 残保金核算与申报
1.残保金会计处理?
2.残保金如何申报?
第三篇 残保金减免优惠
1.残保金优惠政策有哪些?
一般纳税人增值税核算与申报1.5小时
第一篇 全面了解一般纳税人增值税
1.一般纳税人与小规模纳税人有什么区别?如何选择身份?
2.增值税一般纳税人税率都有哪些?适用哪些业务?
3.一般纳税人增值税计税方法有哪些?
第二篇 一般纳税人增值税申报
1.未开票收入如何申报?
2.本期开具前期已申报未开票收入的如何申报?
3.开具红字发票如何申报?
4.旅客运输计算抵扣如何申报?
5.进项税转出情况如何申报?
6.加计抵减如何申报?
7.购买税控设备如何申报抵扣?
第三篇 你必须知道的增值税优惠政策
1.小微企业增值税优惠政策
2.农产品优惠政策
3.软件产品增值税优惠政策
小规模纳税人增值税核算与申报1.5小时
第一篇 全面了解小规模纳税人增值税
1.一般纳税人与小规模纳税人有什么区别?如何选择身份?
2.小规模纳税人标准?
3.增值税小规模纳税人征收率率都有哪些?适用哪些业务?
4.小规模纳税人增值税计税方法有哪些?
5.一般纳税人如何转登记小规模纳税人?
6.小规模纳税人增值税会计分录如何做?
第二篇 小规模纳税人增值税申报
1.增值税纳税申报表主表如何填列?
2.增值税纳税申报表附列资料如何填列?
3.增值税减免税申报表如何填列?
第三篇 你必须知道的增值税优惠政策
1.小微企业增值税优惠政策
2.小规模纳税人期间取得的专票能否在变为一般纳税人后抵扣
个人所得税生产经营所得核算与申报1小时


※第四部分:技能拓展直播(直播+录播6小时)
·如何轻松编制财务报表 王智刚 录播/2小时
·零基础如何快速搞懂汇算清缴 王智刚 录播/1.5小时
·年终结账时各科目及税费审核要点 石真琼 录播/2小时
·银行账户管理及法人私户交易财税风险 王智刚 录播/1小时
·新个税申报表填写操作及注意事项 李丹 录播/2小时
·Excel新手2小时基础操作速成 胡雪飞 录播/2小时
·如何把握关键黄金面试10Minute? 刘海燕 录播/1.5小时
·2020年个人所得税汇算清缴新政及实操指导 赵海立 直播2小时 2月7日19:00
·不规范账务处理的补救措施 罗杰夫 直播/2小时 2月12日15:00
·2020年汇算清缴填报指导 郭英杰 直播/6小时 2月15日9:00
·财务人员如何与业务部门打交道? 罗杰夫 直播/2小时 2月19日19:00
※第五部分:就业指导(直播+回播6小时)简历技巧、面试辅导、找工作技巧
会计人求职面试总攻略 杨锐 直播/2小时 2月20日19:00
跳槽季——如何把握时机蜕变精英会计 罗杰夫 直播/2小时 2月26日19:00
斩获高薪offer的会计简历+面试关键技巧 刘海燕 直播/1.5小时 3月10日15:00
※第六部分:会计做账报税全程私教班-账税问题答疑直播 3月18日15:00
※第七部分:做账实训、报税实训平台
实践一、全盘账务实训软件平台
实践二、开票认证报税实训平台
金蝶kis及用友T3需要听课自行操作
用友T3软件展示:

金蝶kis软件展示:


Copyright © 2000 - www.fawtography.com All Rights Reserved. 北京正保会计科技有限公司 版权所有
京B2-20200959 京ICP备20012371号-7 出版物经营许可证
京公网安备 11010802044457号