扫码下载APP
及时接收最新考试资讯及
备考信息
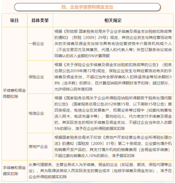
2022年度企业所得税汇算清缴正在进行中,为了帮助纳税人更快更便捷地完成汇算清缴申报,快来一起学习企业所得税常见税前扣除比例相关知识点吧。




更多推荐:
上一篇:一图了解境外所得税收抵免政策要点
Copyright © 2000 - www.fawtography.com All Rights Reserved. 北京正保会计科技有限公司 版权所有
京B2-20200959 京ICP备20012371号-7 出版物经营许可证
京公网安备 11010802044457号
套餐D大额券
¥
去使用