25周年

财税实务 高薪就业 学历教育
APP下载
APP下载新用户扫码下载
立享专属优惠

安卓版本:8.8.80 苹果版本:8.8.80

开发者:北京正保会计科技有限公司

应用涉及权限:查看权限>

APP隐私政策:查看政策>

HD版本上线:点击下载>

补填2020年度专项附加扣除信息,要填写这些信息+留存这些材料

来源: 河南税务 编辑:yushaungsw 2021/03/16 11:42:13  字体:

选课中心

实务会员买一送一

选课中心

资料专区

需要的都在这里

资料专区

课程试听

抢先体验

课程试听

高薪就业

从零基础到经理

高薪就业

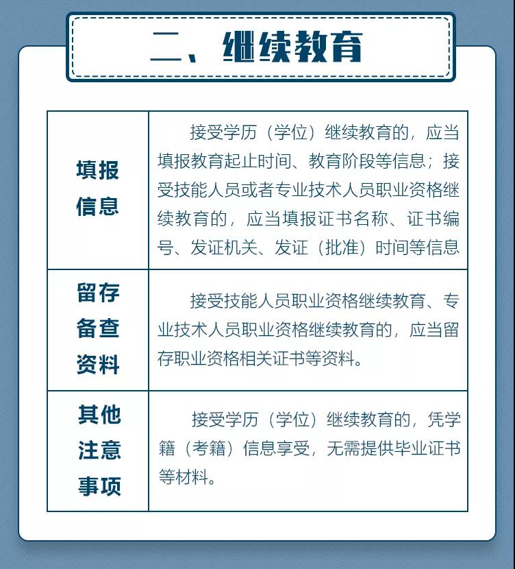
一年一度个税汇算清缴已经拉开大幕,不少小伙伴已经开始了汇算清缴的工作,与此同时也会出现一些问题,比如:补填2020年专项附加扣除需要怎么做呢?今天就一起来学习一下吧!

补填2020年度专项附加扣除信息,要填写这些信息+留存这些材料

补填2020年度专项附加扣除信息,要填写这些信息+留存这些材料

补填2020年度专项附加扣除信息,要填写这些信息+留存这些材料

补填2020年度专项附加扣除信息,要填写这些信息+留存这些材料

补填2020年度专项附加扣除信息,要填写这些信息+留存这些材料

补填2020年度专项附加扣除信息,要填写这些信息+留存这些材料

补填2020年度专项附加扣除信息,要填写这些信息+留存这些材料

推荐阅读:

六项专项附加扣除的享受条件、扣除标准、扣除方式、扣除时间……

了解更多财会专业知识欢迎加入实务畅学卡,带您学习财税知识,还有财税大咖在线答疑,解你所惑。获取更多财税资讯,请持续关注正保会计网校会计实务栏目,点击进入>>

更多资讯:

企业所得税 企业所得税怎么交 企业所得税优惠政策 企业所得税申报流程
个人所得税 个人所得税计算方法 个人所得税扣除标准 个人所得税申报流程
税务申报 纳税申报时间 税务申报方法 税务申报流程
汇算清缴 汇算清缴时间 个人所得税汇算清缴 企业所得税汇算清缴
税务筹划 税务筹划方法 税务筹划步骤 税务筹划案例
更多 税收政策 税务稽查 发票实操


学员讨论(0

实务学习指南

回到顶部
折叠
网站地图

Copyright © 2000 - www.fawtography.com All Rights Reserved. 北京正保会计科技有限公司 版权所有

京B2-20200959 京ICP备20012371号-7 出版物经营许可证 京公网安备 11010802044457号

恭喜你!获得专属大额券!

套餐D大额券

去使用