扫码下载APP
及时接收最新考试资讯及
备考信息
2019年初级管理会计师第一次考试(4月20日)报名正式开启,为了保证考试报名顺利完成,请各位学员及早做好安排。
报考要点:
1 开放时间:
2018年12月1日 9:00 — 2019年3月15日 22:00
2 报名网址:初级管理会计师学习官网(www.matedu.com.cn)
3 报考条件:
1、具备国家教育部门认可等大专及大专以上学历(含在校生);
2、中专学历,具备3年及以上企业、行政事业单位财务类、管理类、统计类、计算机、工程类等岗位工作经验的人员;
3、获得会计、审计、统计、计算机、工程类等经济类、管理类上岗证的人员。
满足以上任意一项条件即可报名。
3 特别说明:
由于11月24日考试成绩尚未公布,凡已成功报名11月24日考试的学员,请于成绩公布后根据实际情况选择是否再次报考。
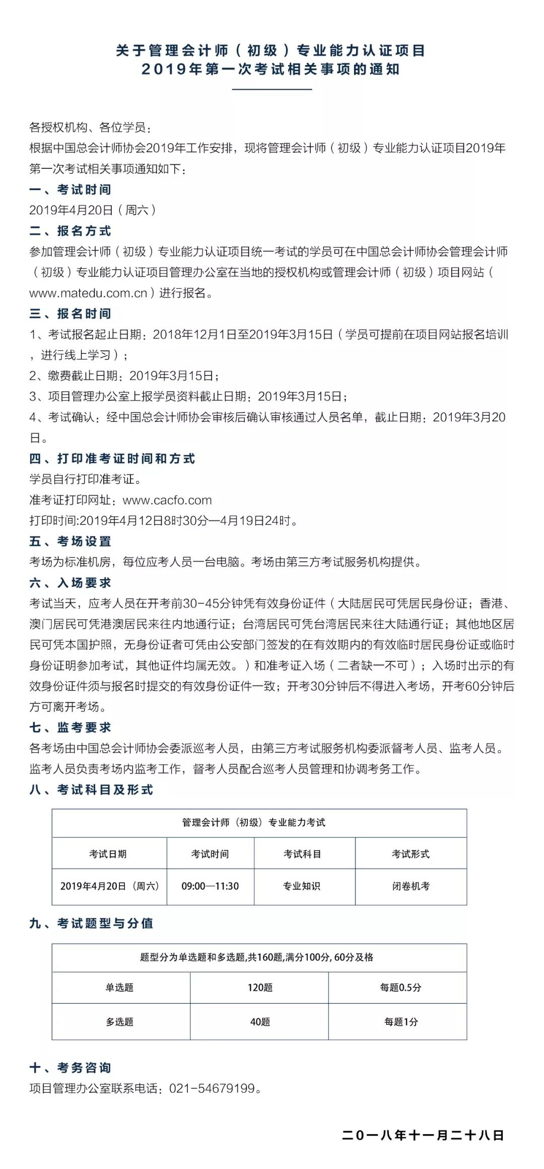
以下为通知内容:

附:

相关推荐:
上一篇:罗杰夫系列课:一分钟学管理会计
下一篇:腾讯副总裁谈财务工作
Copyright © 2000 - www.fawtography.com All Rights Reserved. 北京正保会计科技有限公司 版权所有
京B2-20200959 京ICP备20012371号-7 出版物经营许可证
京公网安备 11010802044457号
套餐D大额券
¥
去使用