2021年注册会计师会计教材变动你知道哪些?
2021年注册会计师报名入口已经开通,注会考试报名时间为2021年4月1日-2日、6日-30日(每天8:00-20:00),准备报考注册会计师的考生要动起来了!
既然报考了注会,注会教材知识点变动怎能不知道呢?马上来看一下吧!

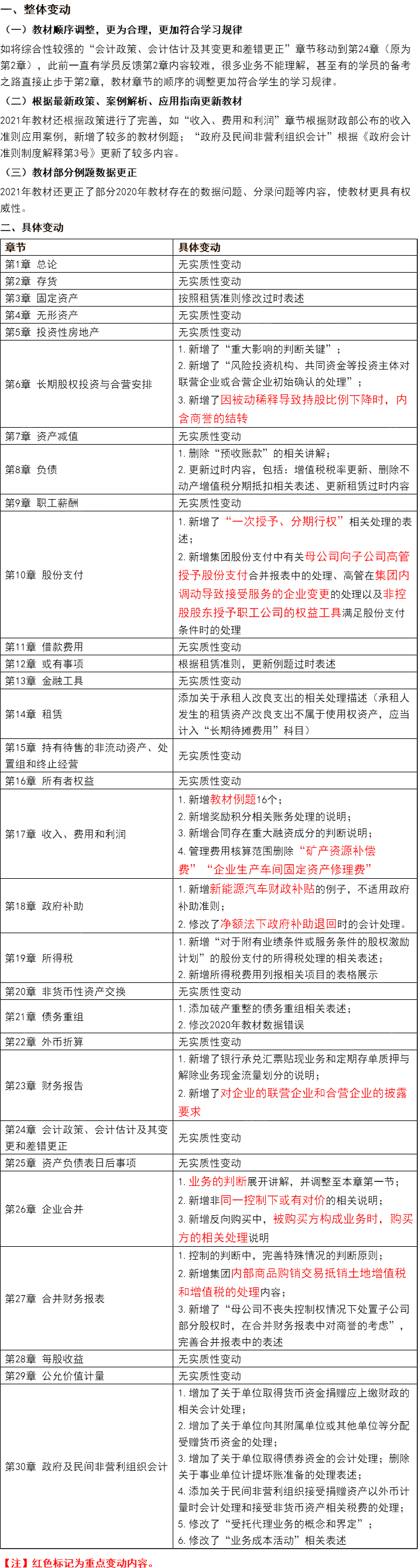
2021年注会《会计》教材章节顺序变化较大,除了教材顺序的变动外,章节内容变动不大,多为教材表述的调整,实质性变动比例约为15%,主要集中在“收入、费用和利润”章节,新增了十几个教材案例,需要重点学习。

相关推荐
上一篇:注册会计师报考科目搭配了解一下!



新用户扫码下载














财会备考工具
扫一扫关注