25周年

财税实务 高薪就业 学历教育
APP下载
APP下载新用户扫码下载
立享专属优惠

安卓版本:8.8.80 苹果版本:8.8.80

开发者:北京正保会计科技有限公司

应用涉及权限:查看权限>

APP隐私政策:查看政策>

HD版本上线:点击下载>

必看!2022高会各章节核心考点&易错点

来源: 正保会计网校 编辑:小木 2022/06/20 11:55:13  字体:

选课中心

书课题助力备考

选课中心

资料专区

硬核资料等你学

资料专区

免费题库

海量好题免费做

免费题库

会计人证件照

图片一键处理

会计人证件照

考试提醒

考试节点全知晓

考试提醒

高会考试教材内容比较多,每到备考后期,就总有高会考生问第十章放弃行不行?告诉大家,千万不要放弃,坚持到底就是成功!网校老师精心为大家梳理了2022高会各章节核心考点&易错点,一定要掌握噢!

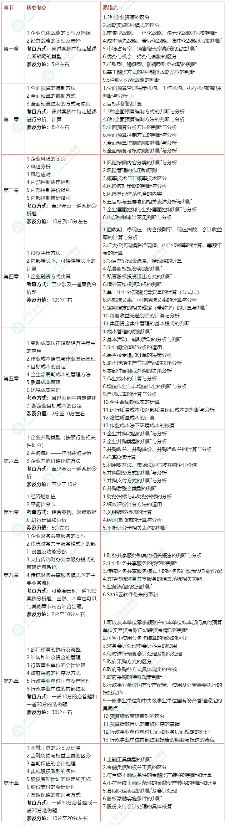
2022年高级会计师考试各章核心考点及易错点

2022年高级会计师考试各章核心考点及易错点

推荐阅读:

【延考干货】2022年高会延考必学重难点视频讲解汇总

2022年高级会计师各章节高频考点汇总 一键获取>

2022高会考试防考“新” 这些知识点必须重点学习!

学员讨论(0
回到顶部
折叠
网站地图

Copyright © 2000 - www.fawtography.com All Rights Reserved. 北京正保会计科技有限公司 版权所有

京B2-20200959 京ICP备20012371号-7 出版物经营许可证 京公网安备 11010802044457号

恭喜你!获得专属大额券!

套餐D大额券

去使用