扫码下载APP
及时接收新鲜考试资讯及
备考信息
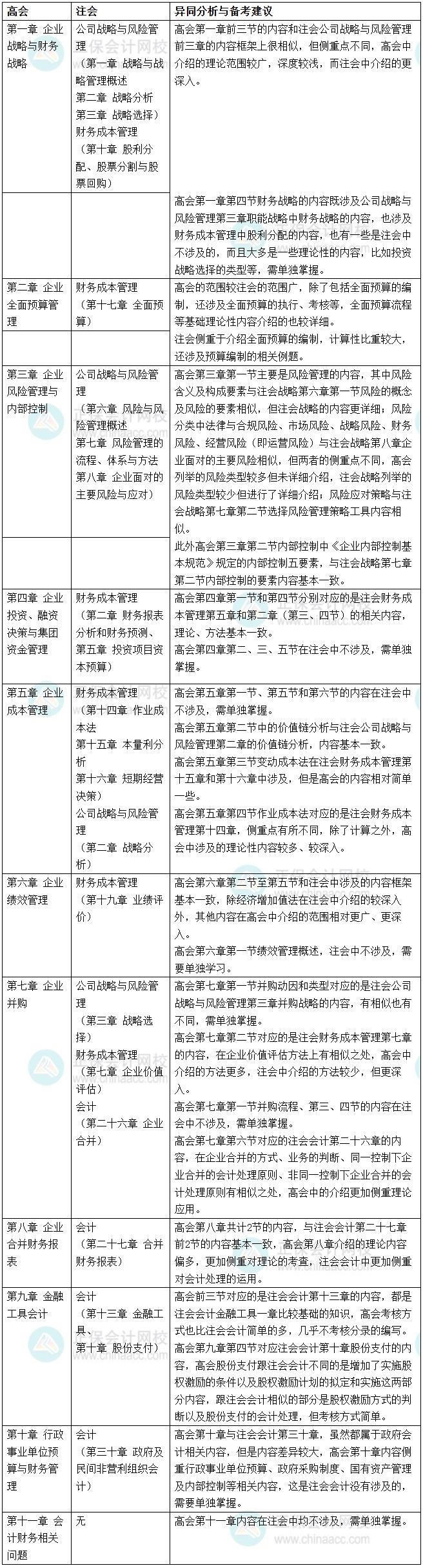
为帮助大家高效备考,网校特别整理了《高级会计实务》与CPA考试的异同点对比文档,通过对比分析,您可以清晰掌握两者的重合内容与差异点,精准分配学习精力,实现“一备多考”的效果。建议结合自身报考计划灵活参考,优化复习策略,提升应试效率!快来下载吧→【注会VS《高级会计实务》异同点对比】

说明:因考试政策、内容不断变化与调整,正保会计网校提供的以上信息仅供参考,如有异议,请考生以官方部门公布的内容为准!
更多推荐:
Copyright © 2000 - www.fawtography.com All Rights Reserved. 北京正保会计科技有限公司 版权所有
京B2-20200959 京ICP备20012371号-7 出版物经营许可证
京公网安备 11010802044457号
套餐D大额券
¥
去使用