扫码下载APP
及时接收最新考试资讯及
备考信息
摘要:青岛2024年高级经济师报名时间为4月8日9∶00至4月18日16∶00;缴费时间为4月20日9∶00至4月26日16∶00。
日期:2024-03-29
各有关单位:
根据山东省人事考试中心《关于2024年度高级经济专业技术资格考试考务工作有关问题的通知》(鲁人考函〔2024〕10号)文件要求,结合我市实际,现将2024年度高级经济专业技术资格考试(以下简称“高级经济考试”)工作有关问题通知如下:
一、考试时间及专业、科目设置
高级经济考试设工商管理、农业经济、财政税收、金融、保险、运输经济、人力资源管理、旅游经济、建筑与房地产经济、知识产权等10个专业类别,每个专业设《高级经济实务》1个科目。具体考试时间安排为:
考试日期 | 考试时间 | 考试科目 | 批次 |
6月16日 | 09:00-12:00 | 高级经济实务 | 第1批次 |
14:30-17:30 | 高级经济实务 | 第2批次 |
高级经济考试于6月16日举行,分上、下午2个批次实施。各专业类别具体批次划分和考试时间,视报名情况另行确定。
二、考试题型及答题方式
(一)《高级经济实务》科目题型为主观题,考试时长为3小时,考试开始5分钟后一律禁止进入考场,考试开始2小时内应试人员不得交卷、离场。
(二)本次考试形式为电子化考试(即机考),应试人员须在计算机上进行作答。应试人员除携带有效身份证件(身份证件包括居民身份证、临时居民身份证、社会保障卡等,身份信息须与报名时所填报的一致)、准考证、铅笔外,无需携带其他任何工具参加考试。禁止应试人员将除铅笔外的其他任何文具、(电子)记录/存储/计算/通讯工具及考试相关资料带入考场座位。答题所用草稿纸由我市人事考试机构统一配发,考后收回。
(三)高级经济考试机考系统支持的输入法:中文(简体)-微软拼音输入法、中文(简体)-极点五笔输入法、中文(简体)-搜狗拼音输入法。
(四)应试人员可登录中国人事考试网(网址:www.cpta.com.cn),利用模拟作答系统,提前熟悉考试作答界面和考试流程,掌握计算器等工具的使用。
(五)考试过程中,应试人员须严格遵守机考系统列明的考场规则、操作指南和作答要求。遇有考试机故障、网络故障等异常情况,应听从监考人员安排。
三、考试成绩管理
高级经济考试达到全国统一合格标准者,颁发人力资源社会保障部统一印制的经济专业技术资格考试成绩合格证明。合格证明自考试通过之日起,在全国范围5年内有效。考试成绩查询网站为中国人事考试网(www.cpta.com.cn)。
四、报名条件
(一)具备下列条件之一者,可以报名参加高级经济专业技术资格考试:
1.具备大学专科学历,取得中级经济专业技术资格后,从事与经济师职责相关工作满10年;
2.具备硕士学位,或第二学士学位或研究生班毕业,或大学本科学历或学士学位,取得中级经济专业技术资格后,从事与经济师职责相关工作满5年;
3.具备博士学位,取得中级经济专业技术资格后,从事与经济师职责相关工作满2年。
取得会计、统计、审计中级专业技术资格,符合以上学历、 年限条件的,可以报名参加高级经济专业技术资格考试。
(二)有关专业工作年限的要求是指取得正规学历前后从事专业工作时间的总和,工作年限计算截止日期为2024年12月31日。
(三)知识产权专业人员2020年前按照相关规定获得的知识产权领中级职称,可作为报考知识产权专业高级经济考试的条件。
(四)取得房地产估价师、咨询工程师(投资)、土地登记代理人、房地产经纪人、银行业专业人员中级职业资格,可对应中级经济专业技术资格;取得资产评估师、税务师职业资格等相关职业资格,可根据《经济专业人员职称评价基本标准条件》规定的学历、年限条件对应初级或中级经济专业技术资格,并可作为报名参加高一级经济专业技术资格考试的条件。
五、报名安排及考区设置
考试报名工作按照属地原则进行,应试人员工作地、居住地为青岛市的,可在我市报考。
(一)网上报名
2024年度高级经济专业技术资格考试报名证明事项实行告知承诺制,应试人员须通过中国人事考试网(www.cpta.com.cn)的全国专业技术人员资格考试报名服务平台进行网上注册、报名和缴费。
报名时间:4月8日9∶00—4月18日16∶00;
缴费时间:4月20日9∶00—4月26日16∶00。
首次登录全国专业技术人员资格考试报名服务平台的应试人员,应在报名前完成用户注册,并上传近期彩色标准1寸半身免冠、照片底色背景为白色的正面证件照(上传照片前应使用照片审核处理工具进行处理,通过后方可上传),报名照片将用于准考证、考场座次表、资格证书等。以往已在报名服务平台注册过的应试人员不得更换照片。己注册的应试人员无需重新注册,但须完善相关信息。注册时间超过一年的应试人员,须确认联系方式是否仍有效。报名服务平台将对身份信息、学历学位等信息进行在线核查,提交补充相关信息24小时后登录报名服务平台查询核查结果,核查完成后方可报名。
为加强报名证明事项告知承诺制事中监管,如应试人员提交的境内高等教育学历学位信息无法通过在线自动核验,应在报名前及时登录中国高等教育学生信息网(学信网)进行验证/认证,下载相关PDF格式在线验证/认证报告,报名期间按要求上传相关验证/认证报告,接受现场核查,具体操作方式参见中国人事考试网考生问答栏目内容。
专业技术人员资格考试统一大纲、统一命题、统一组织,符合条件的专业技术人员应按规定通过正规渠道报名,切勿轻信虚假宣传。应试人员报名时,须如实填报信息,诚信参考,本人签署(提交)《专业技术人员资格考试报名证明事项告知承诺制告知承诺书》电子文本(可下载保存),切勿委托他人或机构填报本人报考信息、代替本人作出承诺。
报名期间,应试人员务必仔细对照报名条件如实填写报考信息,报名服务平台将报考信息与报名条件进行比对,符合报考条件的应试人员点击报名确认按钮,进入缴费状态,缴费成功即完成报名,逾期不缴费,视为放弃报名。应试人员工作地、居住地为青岛市的,应按属地原则选择报考考区为青岛市(资格核查、合格证书发放均由我市人事考试机构负责);由于个人原因报错科目、级别、专业或填错个人信息的,核查通过后,无法修改报名信息,由本人承担相应责任。
应试人员作出承诺后,可在未缴费且报名截止前撤回承诺。不采用告知承诺制方式或撤回承诺申请的应试人员,本年度该项考试中不再适用告知承诺制,一经选择无法更改为采用告知承诺制方式,请慎重选择。
(二)报考资格核查
资格核查工作由我市及各区(市)人事考试机构负责,我市及各区(市)人事考试机构将根据属地原则报考要求,利用共享数据对所有应试人员社保、工作年限等信息进行资格复核,截止时间:4月19日16∶00。核查程序如下:
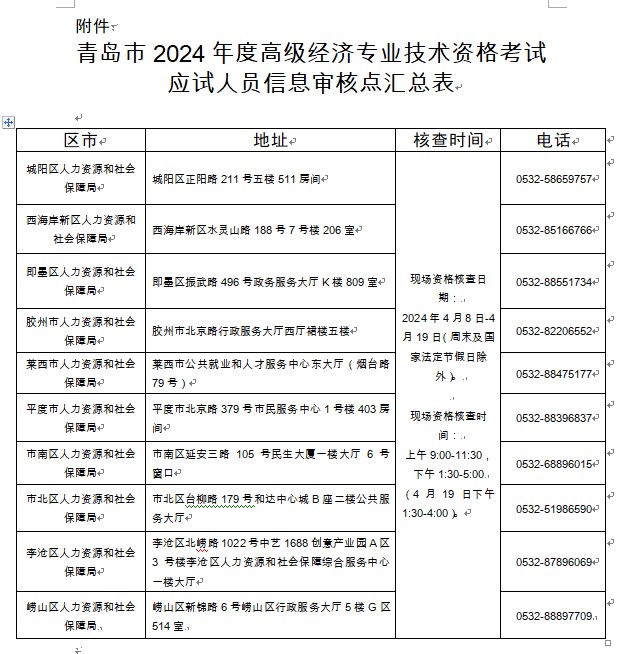
1.以下三种情况的应试人员须在报名服务平台中上传专业工作年限证明材料,按照规定时间到各区(市)人事考试机构规定核查点(见附件)接受现场核查,核查通过后方可进行缴费:
(1)在专业技术人员资格考试报名中存在不实承诺行为,或者因严重、特别严重违纪违规行为被记入专业技术人员资格考试诚信档案库且在记录期内的应试人员;
(2)不采用告知承诺制方式办理相关报名事项的应试人员;
(3)撤回承诺申请的应试人员。
上述应试人员现场核查需要提供的材料:
(1)应试人员本人有效身份证原件;
(2)学历(学位)证书原件;
(3)从事相关专业工作年限证明;
(4)中级经济(会计、统计、审计)专业技术资格证书或其他相关职业资格证书。
2.以下四种情况的应试人员须在报名服务平台中上传本人有效身份证件原件电子版、学历(学位)证书在线验证/认证报告PDF版,按照规定时间到各区(市)人事考试机构规定核查点接受现场核查,核查通过后方可进行缴费:
(1)2002年以前大专以上(含大专)学历的应试人员;
(2)2008年9月以前取得学位的应试人员;
(3)身份或学历学位信息未通过在线核验的应试人员;
(4)其他身份证件类型或境外学历学位等无法在线核验的应试人员。
上述应试人员现场核查需要提供的材料:
(1)应试人员本人有效身份证原件;
(2)学历(学位)证书原件。
3.应试人员使用中级经济专业技术资格证书报考(且系统对该中级经济资格信息核验未通过),以及使用中级会计、统计、审计或经济领域其他职业资格证书报考的,须在报名期间按报名系统提示上传资格证书等相关材料。所有使用中级经济、会计、统计、审计或经济领域其他职业资格证书报考的,均由各区(市)人事考试机构进行网上人工核查,应试人员务必于4月19日16:00前查询核查结果,核查通过后方可进行缴费。不适用告知承诺制、不采用告知承诺制、撤回承诺申请、身份学历(学位)信息无法通过在线核查的应试人员,仍须到各区(市)人事考试机构规定核查点接受现场核查。
4.应试人员上传材料无法辨别真伪或其他需要到现场的情形,应试人员应按各区(市)人事考试机构要求携带相关材料到指定地点进行现场核查。
5.资格核查日期:2024年4月8日9∶00至4月19日16∶00(周末及国家法定节假日除外);
(三)报考咨询及查询用户名、密码
1.应试人员咨询报名系统操作问题可拨打人力资源社会保障部人事考试中心电话:010-87901800。
2.应试人员咨询报考政策可拨打青岛市人力资源和社会保障局统一咨询电话:0532-12333。
3.应试人员忘记登录用户名、密码的,请登录青岛市人力资源和社会保障局网站(http://hrss.qingdao.gov.cn)人事考试板块相关下载栏下载“网上报名信息查询修改申请表”,按要求填写相关信息后,携带身份证原件和“网上报名信息查询修改申请表”到各区(市)人事考试机构规定地点进行现场查询。
六、考区设置
2023年度高级经济专业技术资格考试在我省16市设置考区(考试地点)。
七、准考证打印
应试人员参加考试前须登录中国人事考试网打印准考证。准考证打印系统开放时间为6月11日9∶00至6月16日18∶00。
八、收费标准
根据人力资源和社会保障部人事考试中心《关于做好2024年度高级经济专业技术资格考试考务工作的通知》(人考中心函〔2024〕10号)和《山东省人力资源和社会保障厅关于职业资格考试收费标准有关问题的通知》(鲁人社字〔2020〕180号)文件规定,高级经济考试费每人每科69元。
九、考试大纲
2024年版高级经济考试大纲已在中国人事考试网公布。
十、证书发放
考试合格的应试人员请关注青岛市人力资源和社会保障局官方网站(http://hrss.qingdao.gov.cn)
电子成绩合格证明通过中国人事考试网“证书查验”栏目查询、下载。纸质成绩合格证明由我市人事考试机构负责发放,可现场领取或登录山东人事考试信息网(hrss.shandong.gov.cn/rsks/)、爱山东APP办理邮寄。
十一、监督举报
资格核查工作贯穿考前、考中和考后全过程,全程接受社会监督。监督举报邮箱:qdrskszxkw@qd.shandong.cn。
十二、违纪违规行为处理
在核查或者日常监管过程中发现其不符合报考条件的,或者未按照我市及各区(市)人事考试机构要求办理报考相关事项的,考试报名无效,已缴费用不予退还;取得成绩的,当次全部科目考试成绩无效;取得资格证书或者成绩证明的,资格证书或者成绩证明无效。提供虚假证明材料或者以其他不正当手段取得相应资格证书或者成绩证明等严重违纪违规行为的,按照《专业技术人员资格考试违纪违规行为处理规定》(人力资源和社会保障部令第31号)处理。涉嫌犯罪的,依法移送司法机关处理。考试结束后将采用技术手段甄别雷同答卷,雷同答卷成绩按无效处理。
青岛市人力资源和社会保障局
2024年3月29日

说明:因考试政策、内容不断变化与调整,正保会计网校提供的以上信息仅供参考,如有异议,请考生以官方部门公布的内容为准!
Copyright © 2000 - www.fawtography.com All Rights Reserved. 北京正保会计科技有限公司 版权所有
京B2-20200959 京ICP备20012371号-7 出版物经营许可证
京公网安备 11010802044457号