扫码下载APP
及时接收最新考试资讯及
备考信息
2024年高级经济师《金融》考试大纲已公布,点击查看>>
网校教务老师对2024年与2023年高级经济师考试大纲进行了对比,2024年高级经济师金融考试大纲变化非常大!备考过程中,考生一定要紧密联系实际,多多关注国内外经济金融时事新闻和事件,除了教材内容的学习外,与时俱进、关心时事、紧跟时代脉搏也是通过考试必备的一项专业能力。
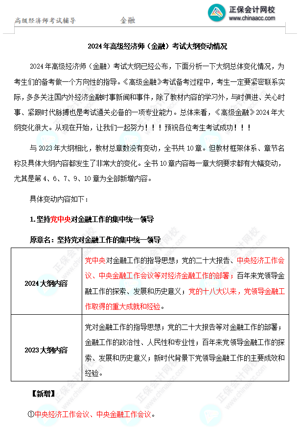
具体变化对比详情如下:

点击此处下载完整版:
2024年高级经济师(金融)大纲变动情况解读
声明:本文为正保会计网校原创文章,转载请注明出处
Copyright © 2000 - www.fawtography.com All Rights Reserved. 北京正保会计科技有限公司 版权所有
京B2-20200959 京ICP备20012371号-7 出版物经营许可证
京公网安备 11010802044457号
套餐D大额券
¥
去使用