扫码下载APP
及时接收最新考试资讯及
备考信息
2024年高级经济师《财政税收》考试大纲已公布,点击查看>>
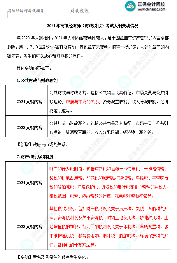
2024年高级经济师财政税收考试大纲变化大吗?网校教务老师特对2024年与2023年高级经济师考试大纲进行了对比,具体变化对比详情如下:


声明:本文为正保会计网校原创文章,转载请注明出处
Copyright © 2000 - www.fawtography.com All Rights Reserved. 北京正保会计科技有限公司 版权所有
京B2-20200959 京ICP备20012371号-7 出版物经营许可证
京公网安备 11010802044457号