扫码下载APP
及时接收最新考试资讯及
备考信息
2026年高级经济师金融考试教材终于来了,可前往书店购买。网校老师为大家整理了2026年高级经济师金融教材变动情况,赶快看看。
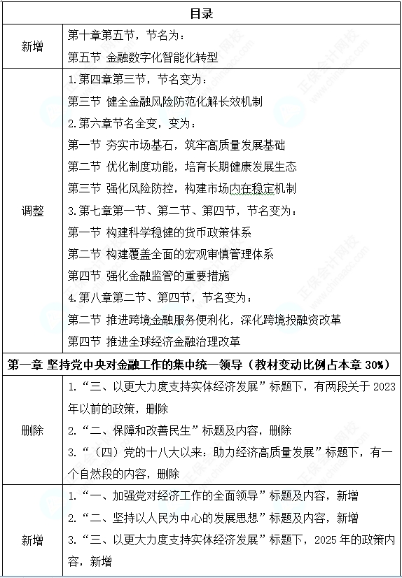
一、整体变化 2026年高级经济师《金融》的教材新鲜出炉,总体来看,全书平均变动在47%左右,教材总章数不变,仍为10章。 通过细致比对,我们发现变动最大的章是第六章、第八章。除这两章外,其余章节都有变化,变化比例约为35%。与去年相比,教材的整体架构变化不大,但具体知识点在内容表述上存在较多增、删、调整的情况。这给考生后续的冲刺备考提升了一点难度,但是变动基本在预测范围内,杨会臣老师在基础精讲课程中也扩展讲解了不少知识点。目前同学们要放松心态,紧跟网校课程积极备考。 高经金融教材变动解析部分内容展示: |

↓扫码免费获取教材解读完整版↓
(手机端用户可先保存图片至手机,再用微信扫码)
【声明】本文是正保会计网校原创文章,转载请注明来自正保会计网校。
Copyright © 2000 - www.fawtography.com All Rights Reserved. 北京正保会计科技有限公司 版权所有
京B2-20200959 京ICP备20012371号-7 出版物经营许可证
京公网安备 11010802044457号
套餐D大额券
¥
去使用