扫码下载APP
及时接收考试资讯及
备考信息
很多中级会计职称考生考完后,还想继续利用中级所学到的专业知识继续备战提升,丰富自己知识储备以及实战技能,实现在职场中的成长蜕变!那么,接下来应该如何选择呢?
不妨先来看看行业大环境,今年财政部会计司发布的《会计改革与发展“十四五”规划纲要(征求意见稿)》中强调,未来要加强管理会计的政策指导、经验总结和应用推广,会计从业人员要持续提升素质、加速财务“转型”!
CMA注册管理会计师证书与中级职称考核内容重合度高、符合行业未来发展趋势、考试周期短,让中级考生有机会半年内再多拿一证!因此是个不错的选择!
CMA注册管理会计师(Certified Management Accountant,简称CMA)是国际通行的财务管理者专业证书申请,有国际财务界的MBA之称。CMA以“财务支持战略决策,战略融于财务管理”为理念,帮助你掌握“财务+业务+管理”技能,为你提供更大的视野。诸多知名企业(如字节、阿里、金蝶等)在招聘中、高级财务岗位时常会明确:持有CMA证书者优先。
CMA考试科目只有两科,兼具理论性、实用性和可操作性,考试比较灵活,一年有三次考试机会,考试周期短。可选择使用中文考试。
中级会计职称与CMA的考核内容有很多相似之处,详情如下:

综上比较可以发现,中级会计职称财务管理科目所涉及的考查内容,与CMA考试内容有很大的重合。另外,中级会计实务中关于资产、负债、所有者权益和利润的具体会计核算,以及或有事项、所得税、政策变更、资产负债表日后事项等特殊会计业务,可以作为学习CMA-P1的预习资料。即考完中级的考生们相对来说可以轻松备考CMA,事半功倍!
不确定是否符合CMA报考条件?点击免费进行报考资格预评估>>
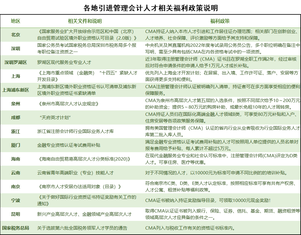
CMA在国内已得到了广泛的推广,全国多个地区针对CMA持证者陆续颁布了一系列相关福利政策,比如上海、浙江、海南、厦门、成都等地,针对CMA持证者给出安居补贴、子女入学、医疗保障、现金补贴等奖励。
《会计改革与发展“十四五”规划纲要(征求意见稿)》中对于会计行业,计划用五年规划来引领会计改革与发展。管理会计基本指引和34项应用指引体系陆续出台,会计职能要实现从传统的算账、记账、核账、报账向价值管理、资本运营、战略决策辅助等职能持续转型升级。
现在,越来越多的财务人员选择向管理会计方向转型。学习管理会计,不仅能够提高财务人员的风险管控能力,还能提高价值创造能力以及决策支撑能力,拓宽职业路径,赋予财务人差异化的优势,为未来的职业发展和岗位晋升做好准备!
Copyright © 2000 - www.fawtography.com All Rights Reserved. 北京正保会计科技有限公司 版权所有
京B2-20200959 京ICP备20012371号-7 出版物经营许可证
京公网安备 11010802044457号