扫码下载APP
及时接收考试资讯及
备考信息
近日,深圳市罗湖区工业和信息化局发布《罗湖区现代服务业专业人才提升激励专项申请指南》。为全面优化人才创新发展生态环境,鼓励现代服务业专业人才集聚发展,罗湖区大力实施现代服务业专业人才提升激励专项,对辖区会计、审计、法律、税务、规划、资产评估等现代服务业专业人才提供补贴支持。

其中,自2019年1月1日起,对取得美国注册管理会计师(CMA)资格证书,同时当前所在单位在罗湖区注册且持续经营1年(含)以上,依法纳税,且已在罗湖区会计、审计、法律、税务、规划、资产评估等领域全职工作两年(含)以上的人才给予1万元人才成长补贴。
可前往罗湖政府在线网站查看:
*由于政策可能会变动,至终请以罗湖政府在线网站信息为准
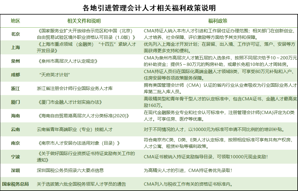
现今,CMA在国内已得到了广泛的推广,不仅是深圳市罗湖区,全国多个地区针对CMA持证者陆续颁布了一系列相关福利政策,比如北京、上海、宁波、海南、厦门、成都等地,针对CMA持证者给出安居补贴、子女入学、医疗保障、现金补贴等奖励。

Copyright © 2000 - www.fawtography.com All Rights Reserved. 北京正保会计科技有限公司 版权所有
京B2-20200959 京ICP备20012371号-7 出版物经营许可证
京公网安备 11010802044457号