扫码下载APP
及时接收考试资讯及
备考信息
终于公布啦!CMA大纲重磅发布,划重点!CMA大纲变动对比及解读-《财务规划、绩效与分析
》,正在备考的小伙伴,赶快来查看哪些是CMA考试重点吧!

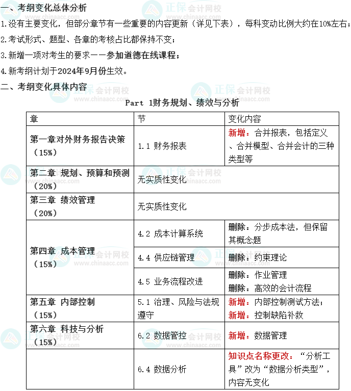
CMA考试大纲P1《财务规划、绩效与分析》科目主要作了以下调整:
第一章对外财务报告决策新增合并报表,包括定义、合并模型、合并会计的三种类型等
第四章 成本管理删除了分步成本法,但保留其概念题;约束理论;作业管理高效的会计流程
第五章 内部控制新增内部控制测试方法;控制缺陷补救
第六章 科技与分析新增数据管理
知识点名称更改:“分析工具”改为“数据分析类型”,内容无变化

说明:因考试政策、内容不断变化与调整,正保会计网校提供的以上信息仅供参考,如有异议,请考生以官方部门公布的内容为准!
【管理会计师CMA】
● 正保会计网校在管理会计师CMA培训方面积累了丰富的经验,可以帮助考生抓住重点,节约备考时间,少走弯路。现参加CMA辅导课程,赠送网校CPE继续教育,还有一站式考务服务+全程伴学。咨询在线客服>>>
● 不知道报考管理会计师CMA流程是什么?网校为大家准备了管理会计师CMA报考指南。
Copyright © 2000 - www.fawtography.com All Rights Reserved. 北京正保会计科技有限公司 版权所有
京B2-20200959 京ICP备20012371号-7 出版物经营许可证
京公网安备 11010802044457号
套餐D大额券
¥
去使用