扫码下载APP
及时接收考试资讯及
备考信息
今年的初级会计职称考试已经截止报名了,你报名了吗?初级会计职称考试是全国统一组织、统一考试时间、统一考试大纲、统一考试命题、统一合格标准的考试制度,原则上每年只有一次机会。报完名的同学一定要好好复习哦~
没有报名的同学,今年就要这样蹉跎下去吗?NO!NO!NO!

2023年才刚刚开始,我们可以试试其他会计考试项目。这样既能巩固现有的知识量,还能在复习初级会计职称考试时有新的理解。
所以,没报名的同学或者有转战想法的同学们,咱们一起来看看CMA(美国注册管理会计师)
什么是CMA考试?
CMA证书申请是由成立于1919年的美国管理会计师协会(Institute of Management Accountants,IMA) 所建立的专业认可制度,是全球针对管理会计及财务管理领域的认证。注册管理会计师(CMA)与美国注册会计师(USCPA)、金融特许分析师(CFA)一起并称为美国财会领域的国际三大黄金认证。
报考CMA有哪些福利?
★考试机会多★
CMA考试科目只有两科,兼具理论性、实用性和可操作性,考试比较灵活,一年有三次考试机会,考试周期短。可选择使用中文考试。
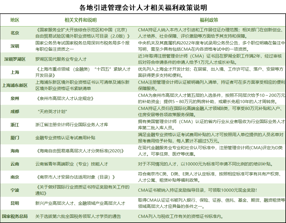
★就业政策扶持★
CMA在国内已得到了广泛的推广,全国多个地区针对CMA持证者陆续颁布了一系列相关福利政策,比如北京、上海、浙江、海南、厦门、成都等地,针对CMA持证者给出安居补贴、子女入学、医疗保障、现金补贴等不同类型的奖励。诸多知名企业(如字节、阿里、金蝶等等)在招聘财务岗位时也常会明确:持有CMA证书者优先。

报考条件:
1、遵守《中华人民共和国会计法》和国家统一的会计制度等法律法规
2、具备良好的职业道德,无严重违反财经纪律的行为;
3、热爱会计工作,具备相应的会计专业知识和业务技能;
4、除具备基本条件外,还必须具备高中毕业(含高中、中专、职高和技校)及以上学历。
考试科目及特点:
《初级会计实务》科目试题主要测试考生进行会计核算基本业务的处理能力;
《经济法基础》科目试题主要测试考生对于会计核算相关基本法规的掌握程度。
题型:
两个科目试题题型为单项选择题、多项选择题、判断题、不定项选择题,全部为客观题
报名条件:
报名参加CMA考试没有过多的条件限制,但在考试通过后申领CMA证书时,则需要满足一定的学历要求以及工作经验要求才能进行证书申领
考试科目及特点:
CMA考试科目包括《财务规划、绩效与分析》和《战略财务管理》。
各科目特点:
《财务规划、绩效与分析》:结合了会计、战略和审计等学科的知识体系,理论性强、范围广但考核难度不大,需要死记硬背的内容不多,重在理解,需要具备整体性思维、养成思考概括的习惯,将知识点融会贯通。
《战略财务管理》:站在管理者的角度上开发和考核制定决策的能力,融入更多的分析,需要记忆的公式相对较多,需要大家在上课时把老师的解题思路弄明白了,把例题多看两遍,要学会理论结合实际,多归纳,总结知识点,通过做题回顾知识点并进行巩固。
考试题型:
(一)100道选择题,重点考察考生的知识理解能力。
(二)2道情境题,重点考察考生的基本应用能力。
从初级职称、CMA的报考条件和考试题型的来看,CMA的考试会将初级会计职称中的部分内容融进去,所以小编说,既能巩固又能增加新的理解。
且CMA考试报考没有条件限制,一年有3次考试机会。至近一次考试是在7月22日,时间还充足可以好好准备,一定要及时关注网站消息哦!>>点我了解
相关推荐:
Copyright © 2000 - www.fawtography.com All Rights Reserved. 北京正保会计科技有限公司 版权所有
京B2-20200959 京ICP备20012371号-7 出版物经营许可证
京公网安备 11010802044457号
套餐D大额券
¥
去使用