扫码下载APP
及时接收考试资讯及
备考信息
2021年注会CPA考试报名交费6月30日截止,请报名人员务必在8:00-20:00登录注册会计师全国统一考试网上报名系统()完成报名交费。CPA考试报名交费期间,不得更改所报考科目、报考考点、相关报名信息,交费完成后,报名费不予退还。

CPA有“中国会计第一证”之称,每个财务人都想拥有,但是考下了CPA就可以结束考证之路吗?答案是NO。
近些年,我们的确常常能看到以下这类新闻:
2017年,德勤财务人机器人正式开工:合并报表、纳税申报、银行对账、成本转结、银行监管报送,三四个小时完成一个财务人一天的工作;
2018年,国内第一家无人银行在上海正式开业,银行里没有一个人,却能办理90%以上现金及非现金业务;
2019年,京东智能配送机器人正式上路,可以自动配送、自动驾驶、路线规划、主动换道、车位识别、自主泊车……
随着互联网经济的发展,市场经济环境日趋成熟,以及人工智能的普及,传统的财务会计行业也面临巨大的冲击,企业对于财务人员提出了更高的要求。财务人员不仅要在市场扩张期多方融资为企业准备充足的“弹药”(资金),支持企业快速发展,还要在市场下滑期保持企业“血液”(现金流)畅通、降低资产负债率,使企业平稳健康发展。财务人员需具备人工智能无法取代的硬实力-管理会计能力。
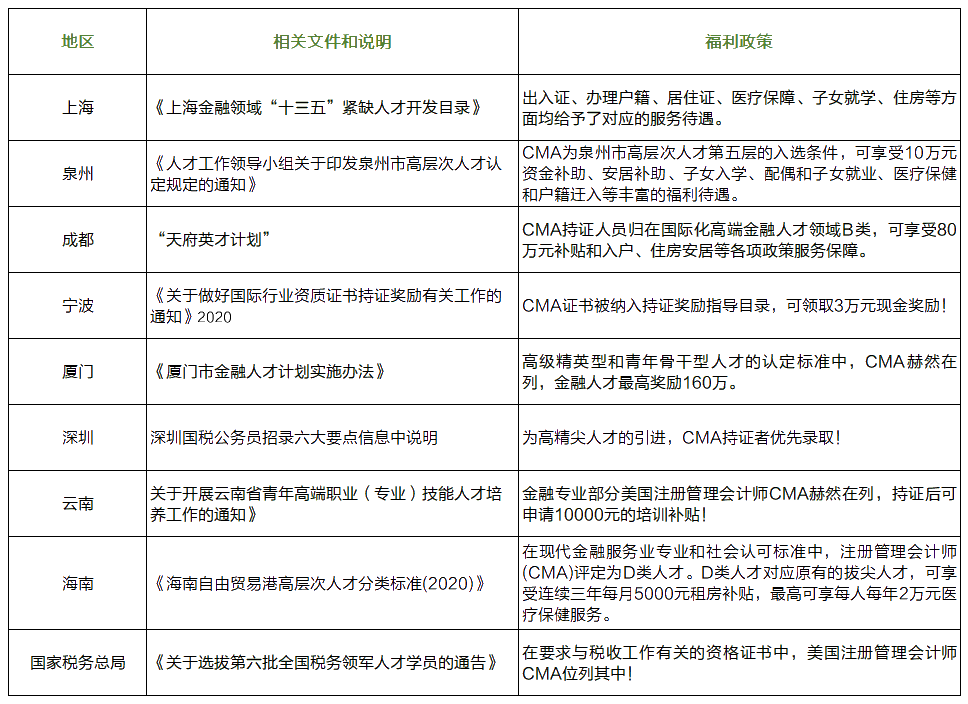
为了培养我国管理会计人才,2009年CMA被引进国内,截至目前,海尔集团、强生、用友软件、中国电子、平安集团、中国民生银行、威高等企业中非常多的职员参加了CMA认证项目。多个城市针对CMA持证者陆续开展了一系列福利政策,比如上海,厦门、成都等地将CMA列入紧缺人才目录,针对CMA持证者给出现金奖励、住房补贴等福利政策。

手持CMA证书,大家的未来将拥有更多的职业选择,CMA可以胜任诸如成本会计师、管理会计师、高级会计师、财务分析师、预算分析师、财务经理、财务总监、首席财务官(CFO)等岗位。想要享受CMA高含金量待遇的同学们,赶紧开始你的2021年CMA学习之旅吧!
【管理会计师CMA】
● 正保会计网校在管理会计师CMA培训方面积累了丰富的经验,可以帮助考生抓住重点,节约备考时间,少走弯路。现参加CMA辅导课程,赠送网校CMA教材+CPE继续教育,还有一站式考务服务+全程伴学。
● 不知道报考管理会计师CMA流程是什么?网校为大家准备了管理会计师CMA报考指南。

更多资讯:
| CMA是什么 | CMA考试 | CMA考试科目 | CMA考试难度 |
| CMA报名 | CMA报名时间 | CMA报名入口 | CMA报名条件 |
| CMA培训 | CMA培训机构 | CMA培训课程 | CMA培训费 |
| CMA成绩查询 | CMA认证 | CMA报考条件 | CMA合格分数 |
| CMA学习资料 | CMA考试大纲 | CMA考试教材 | CMA免费习题 |
上一篇:如何破解研发成本管理难题
Copyright © 2000 - www.fawtography.com All Rights Reserved. 北京正保会计科技有限公司 版权所有
京B2-20200959 京ICP备20012371号-7 出版物经营许可证
京公网安备 11010802044457号