扫码下载APP
及时接收考试资讯及
备考信息
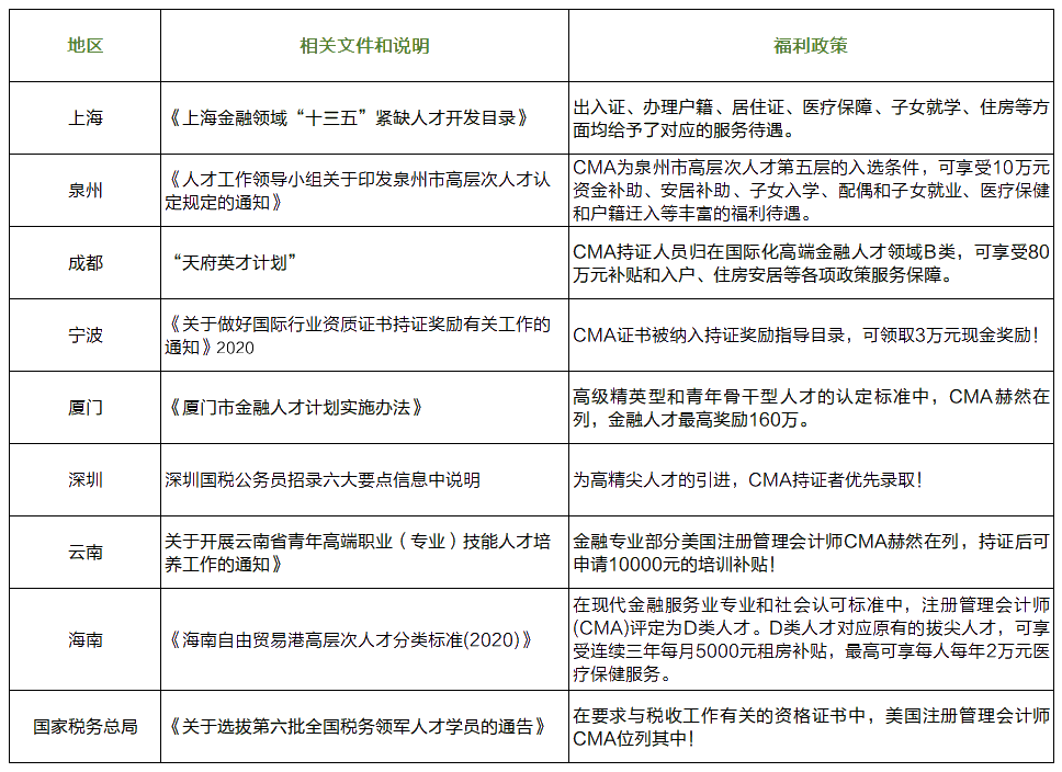
CMA证书有补贴吗?都在哪些地区有福利?准备考CMA证书的朋友们,大家知不知道CMA证书其实有很多政策福利,考完之后就会发现,CMA证书真的挺"香"!那么在哪些地区有福利呢?快来一起瞧瞧吧!

CMA在国内已得到了广泛的推广,针对CMA持证者陆续开展了一系列福利政策,比如上海,厦门、成都等地将CMA列入紧缺人才目录,针对CMA持证者给出安居补贴、子女入学、医疗保障、现金补贴等。
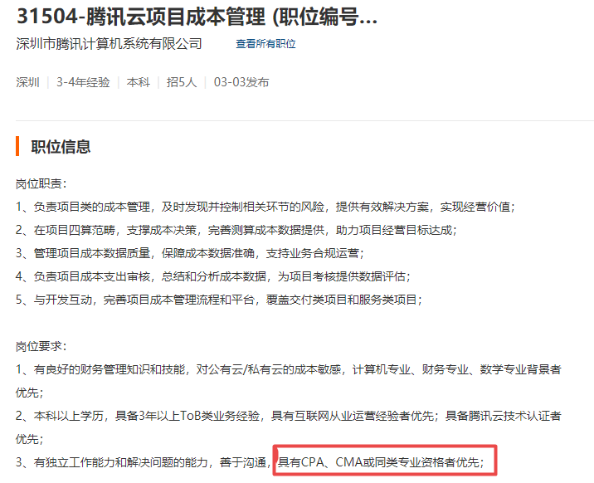
除了以上政策福利,越来越多的企业在招聘财务时,也标明“CMA证书优先”,且很多都是高薪诚聘。



招聘信息来自51job

以上种种也表明了CMA含金量和认可度高,管理会计是未来会计行业发展的大趋势,我们要从“记账会计”中走出来,顺应时代的发展与变化,走在管理会计的前端。加入CMA备考战队,开始行动吧!
更多推荐:
更多资讯:
| CMA是什么 | CMA考试 | CMA考试科目 | CMA考试难度 |
| CMA报名 | CMA报名时间 | CMA报名入口 | CMA报名条件 |
| CMA培训 | CMA培训机构 | CMA培训课程 | CMA培训费 |
| CMA成绩查询 | CMA认证 | CMA报考条件 | CMA合格分数 |
| CMA学习资料 | CMA考试大纲 | CMA考试教材 | CMA免费习题 |
Copyright © 2000 - www.fawtography.com All Rights Reserved. 北京正保会计科技有限公司 版权所有
京B2-20200959 京ICP备20012371号-7 出版物经营许可证
京公网安备 11010802044457号
套餐D大额券
¥
去使用