扫码下载APP
及时接收考试资讯及
备考信息
越来越多的财务人开始转型,报考管理会计考试,CMA作为国际通行的财务管理者专业证书申请,是管理会计领域证书申请,备受企业和财务人的认可,每个考季报考的人也是越来越多,一起来看看CMA证书的含金量。
CMA是什么?
CMA是IMA于1972年推出的针对管理会计专业财会认证,是国际通行的财务管理者专业证书申请。CMA认证的目的在于培育管理会计人员和财务管理人员的知识广度,使其能预测商业的需求及参与策略决策的制定。考试科目共两门《财务规划、绩效与分析》和《战略财务管理》,两科兼具理论性、实用性和可操作性,也反映了现今商业环境对财务人员综合能力的要求,其知识体系涵盖了财务、管理、业务、市场等内容,培养的是懂财务,懂管理,懂业务的财务精英。
CMA就业前景
CMA是关系到战略管理、绩效管理、预算管理、成本管理,这些方面都是关系到企业运营整体层面的东西。 CMA资格证书将是财务经理、财务总监、CFO甚至CEO的强有力的敲门砖。很多企业在招聘财务人员时都明确显示CMA优先,比如阿里巴巴、华瑞怡宝、施耐德电气(中国)有限公司、星巴克中国等等。

CMA可以从事哪些工作?
1. 会计师事务所
会计师事务所是审计的职位偏多,但也有咨询、税务之类的岗位,您拥有CMA证书也可以去事务所,并且工资都很高,随着工作年限的增加,成为合伙人也可以达到百万年薪。
2. 国有企业和500强企业
现在很多大公司招聘时都提到CMA优先录取,包括中国电信、摩托罗拉、卡特彼勒、强生、中国核电等都提到优先录取CMA人才,而且招聘的职位包括财务分析师、财务经理、财务总监等一系列高端职位,从这些就可以看出CMA的就业前景广阔。
3. 银行
投资银行的主要业务是并购、私募股权、投资等,如果考过了CMA,也是非常受欢迎的。
4. 政府机关
税务、审计、财务管理等职位都是财会专业生的常见岗位,通常来讲,政府的经济岗位在招聘时不只对证书有要求,对学校和学历也有很高的要求。政府经济部门的薪资水平和金融行业以及企业相比,有一定的差距,但是在社保、公积金等的补贴上会多一些。

图片来源于51job
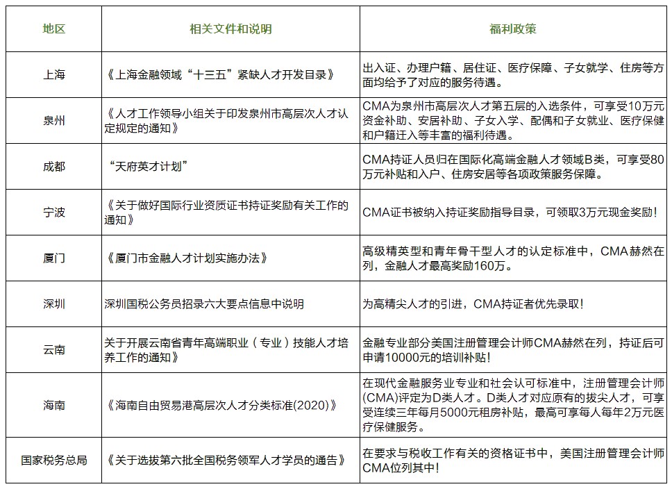
CMA福利待遇
点击查看大图
看完上面几项小伙伴们有没有心动啊?CMA证书的含金量并没有被大家高估,在未来的一段时间内,证书的稀缺性也不会明显下降。2021年CMA备考已经开始,网校2021年课程也火热招生中,快快加入CMA备考大军吧!
更多推荐:
更多资讯:
| CMA是什么 | CMA考试 | CMA考试科目 | CMA考试难度 |
| CMA报名 | CMA报名时间 | CMA报名入口 | CMA报名条件 |
| CMA培训 | CMA培训机构 | CMA培训课程 | CMA培训费 |
| CMA成绩查询 | CMA认证 | CMA报考条件和要求 | CMA合格分数 |
| CMA学习资料 | CMA考试大纲 | CMA考试教材 | CMA试题回忆 |
Copyright © 2000 - www.fawtography.com All Rights Reserved. 北京正保会计科技有限公司 版权所有
京B2-20200959 京ICP备20012371号-7 出版物经营许可证
京公网安备 11010802044457号
套餐D大额券
¥
去使用