扫码下载APP
及时接收考试资讯及
备考信息
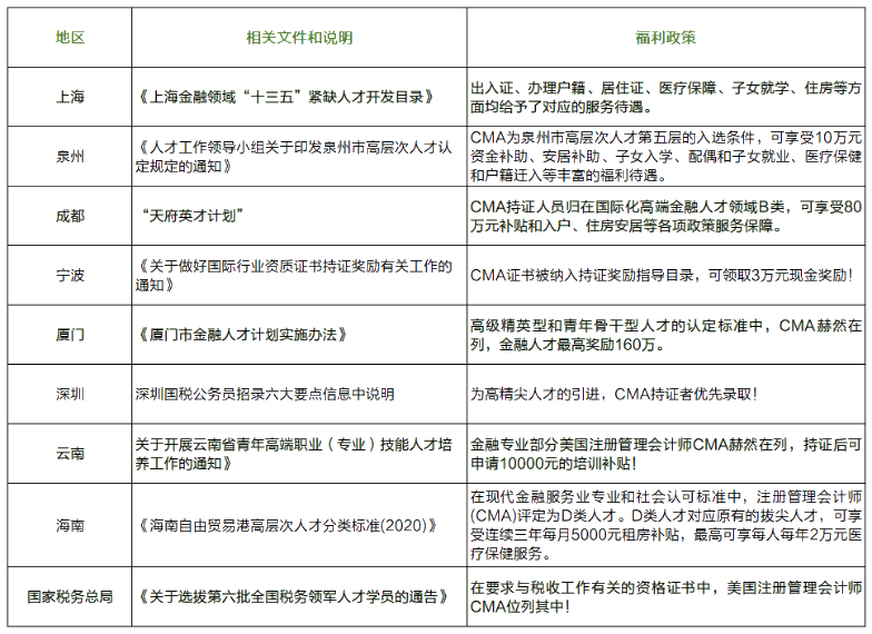
越来越多的企业在招聘财务时都标明CMA持证者优先,比如:阿里巴巴、华瑞怡宝、施耐德电气(中国)有限公司、星巴克中国、腾讯等等。企业的高度认可,而CMA人才缺口大,所以企业都愿意高薪诚聘。而且CMA证书还可以领取补贴呢?哪些城市有这些福利政策?快来了解一下。

CMA证书福利政策地区汇总
点击查看大图
CMA适合人群
1、财务专业人士
正在从事财会工作的专业人士,目标是走上管理岗位,提高自己的竞争优势,避免被边缘化,适合财务经理、财务主管、财务分析、财务顾问、投资经理,职业会计师等岗位人员。
2、高级管理人员
需要利用财务管理的专业方法做出精准决策的企业中高层管理者,例如CFO、CEO、人力资源总监、董秘、市场营销人士、供应链管理人士等。
3、高校学生
有意向从事管理会计和财务领域相关职业,教育部认可的高等院校在读学生,建议在高年级参加考试。
适合考CMA证书的人群十分广泛,尤其适合从事财务会计、财务分析、成本管理、管理咨询等职业的财务人士。此外,由于管理会计是注重企业经营决策,因此企业的中高层管理者以及信息管理方面的人士也都可以考取这个证书。
在如今不确定性增强的大环境下,CMA认证为持证者创造了更多职业发展机遇,提升了其职业安全感和跨业务领域工作的能力。
更多推荐:
更多资讯:
| CMA是什么 | CMA考试 | CMA考试科目 | CMA考试难度 |
| CMA报名 | CMA报名时间 | CMA报名入口 | CMA报名条件 |
| CMA培训 | CMA培训机构 | CMA培训课程 | CMA培训费 |
| CMA成绩查询 | CMA认证 | CMA报考条件和要求 | CMA合格分数 |
| CMA学习资料 | CMA考试大纲 | CMA考试教材 | CMA试题回忆 |
Copyright © 2000 - www.fawtography.com All Rights Reserved. 北京正保会计科技有限公司 版权所有
京B2-20200959 京ICP备20012371号-7 出版物经营许可证
京公网安备 11010802044457号
套餐D大额券
¥
去使用