扫码下载APP
及时接收考试资讯及
备考信息
我们经常听到人们说:注会考试太难,通过率太低了。还有很多考生报了名,但备考时间有限,考试科目太多,至终选择弃考。CPA是会计第一证,所以难度肯定是有的,但如果做好时间规划,且在备考CPA的时候有恒心,能坚持到底,至终还是会有好的结果的。
如果你想换个思路,想要短时间内拿下一个高含金量的证书,不如财务转型来考个CMA!

那么,问题来了!CMA是什么?证书的投资回报又如何呢?这就来跟着小编看看吧!
CMA是什么?
CMA证书是IMA于1972年推出的针对管理会计专业财会认证,是国际通行的财务管理者专业证书申请。CMA认证的目的在于培育管理会计人员和财务管理人员的知识广度,能通过专业的分析来进行成本控制、风险控制、财务规划以及精细化预算,发现并解决企业内部流程上的问题,参与企业的各项决策,将成本和决策风险降到至低,从而帮助企业创造价值扩大利润。由于CMA证书符合现代企业的需求,报考人数也是每个考季越来越多。
考下CMA有什么好处?
☛ 获得高薪工作机会
新公布的调查结果显示,在总薪酬中位数方面,全球范围内持有美国注册管理会计师(CMA)认证的财务专业人士较非持证者高出58%。针对新冠疫情带来的影响,33%的CMA持证者表示自己的工作并未受到任何影响。


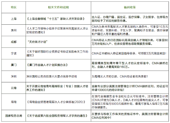
☛ 享受多地福利政策
各地为了引进这类持证的财会高端人才,纷纷拿出杀手锏,上海、深圳、成都、泉州、厦门及宁波等地将CMA列为紧缺人才,对CMA持证者给予各种优惠政策,安居补贴、子女入学、医疗保障、现金补贴等。
点击查看大图
综合看来,CMA还是值得备考的!2021年CMA中文考试时间分别是4月10日,7月24日和11月6日,7月CMA考试报名工作4月12日开始,是时候开始备考了!
更多推荐:
更多资讯:
| CMA是什么 | CMA考试 | CMA考试科目 | CMA考试难度 |
| CMA报名 | CMA报名时间 | CMA报名入口 | CMA报名条件 |
| CMA培训 | CMA培训机构 | CMA培训课程 | CMA培训费 |
| CMA成绩查询 | CMA认证 | CMA报考条件和要求 | CMA合格分数 |
| CMA学习资料 | CMA考试大纲 | CMA考试教材 | CMA试题回忆 |
Copyright © 2000 - www.fawtography.com All Rights Reserved. 北京正保会计科技有限公司 版权所有
京B2-20200959 京ICP备20012371号-7 出版物经营许可证
京公网安备 11010802044457号
套餐D大额券
¥
去使用