扫码下载APP
及时接收考试资讯及
备考信息
CMA是国际通行的财务管理者专业证书申请,是管理会计领域证书申请,与USCPA、CFA一起被称为美国三大财经认证。这样一个管理会计证书在国内的认可度高吗?接下来一起来了解一下。
CMA是什么证书?
CMA是IMA协会于1972年推出的针对管理会计领域的全球专业财会认证,也是目前全球管理会计及财务管理领域的证书。目前已经得到了全球180多个国家地区认可,有财务界Mini-MBA之称。
CMA考试科目只有两门,《财务规划、绩效与分析》主要是针对企业内部运营,提升内部竞争力和整体绩效,帮企业降低成本,提升利润,从而提高绩效,提升企业的运营能力。《战略财务管理》主要是针对企业在资本市场怎么样获得利润化,向外部要利润:公司理财(投资、融资、 控股)、风险管理、决策分析。就是公司挣钱以后,怎么样让这些钱再生钱,如何向外谋求更大的发展。
CMA始终与企业发展同步,不仅关注财务信息,更关注整个组织的各类信息。它以企业财务、业务、管理、战略上的各类信息为基础,通过整理、加工、分析等方法形成有用的、丰富的数字化信息,从战略的视角出发,渗透到企业业务的方方面面,服务于企业的管理决策和战略落地。
CMA证书含金量高吗?在国内认可吗?
1. 2010年3月1日,国资委向下属各大央企和国企下发《关于举办注册管理会计师(CMA)职业证书申请培训的通知》,要求各企业选拔财务管理人员参与CMA培训。
2. 总会计师协会2010年发布了有关CMA学习培训的红头文件,并同时设立了CMA认证项目培训管理协调办公室,推荐其全国各地方会员单位选拔优秀职员参加CMA培训。
3. 在中国兵器装备集团、中国电信、中国石化、宝钢等众多大型企业都组织进行过CMA认证课程培训,鼓励公司员工学习CMA并参加CMA考试,招聘高级财务人员时一些企业也都明确显示CMA优先。
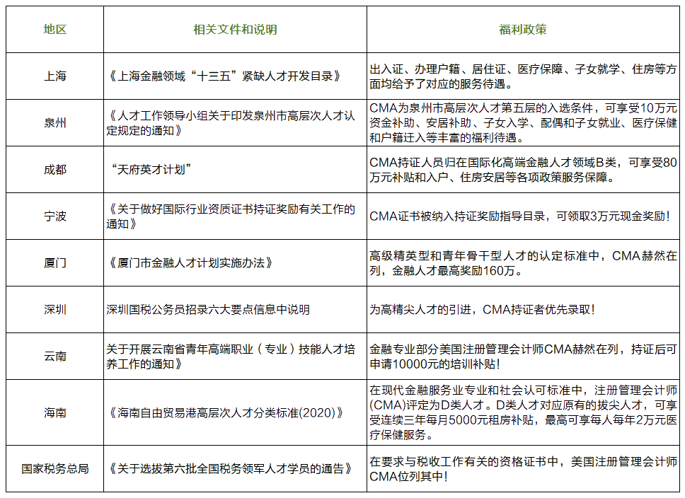
4. 各地CMA福利待遇,上海、成都、浙江、深圳等地将CMA列为人才紧缺目录,纷纷对CMA持证者给出安居补贴、子女入学、医疗保障、现金补贴等。查看详情>>


管理会计已逐步成为财会圈的趋势,不积跬步无以至千里,打好基础,脚踏实地才能实现目标,作为一名财务人员应努力顺应时代发展,做一名优秀的财务管理人才。
更多推荐:
更多资讯:
| CMA是什么 | CMA考试 | CMA考试科目 | CMA考试难度 |
| CMA报名 | CMA报名时间 | CMA报名入口 | CMA报名条件 |
| CMA培训 | CMA培训机构 | CMA培训课程 | CMA培训费 |
| CMA成绩查询 | CMA认证 | CMA报考条件和要求 | CMA合格分数 |
| CMA学习资料 | CMA考试大纲 | CMA考试教材 | CMA试题回忆 |
Copyright © 2000 - www.fawtography.com All Rights Reserved. 北京正保会计科技有限公司 版权所有
京B2-20200959 京ICP备20012371号-7 出版物经营许可证
京公网安备 11010802044457号