扫码下载APP
及时接收考试资讯及
备考信息
CMA是什么证书,含金量如何?报考有什么要求?很多朋友有意向报考CMA考试,但是不了解CMA证书的含金量怎么样,也不知道考了CMA证书有什么用,下面小编将为大家介绍一下CMA认证。

CMA是什么证书,含金量如何?
CMA是由IMA在1972年推出的管理会计认证,是管理会计领域认证,是当代财务职能转型的解题之匙。学习CMA管理会计知识可以改变财会人员过往不成熟的会计财务思维模式,相比之下看待问题的眼光会更长远、更具战略性,养成一个管理人员应有的全新思维模式。
随着技术的发展,企业都需要管理会计知识帮助企业进行成本控制、风险控制、财务规划以及精细化预算。CMA持证者不仅拥有会计方面的专业能力,还拥有支持企业决策分析、推动企业业绩发展的专业知识和技能。CMA可以帮助你增强专业知识,提高业务能力,为下一步的职业发展打下坚实基础。
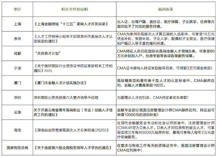
现CMA在国内已得到了广泛的推广,针对CMA持证者陆续开展了一系列福利政策,比如上海,厦门、成都等地将CMA列入紧缺人才目录,针对CMA持证者给出安居补贴、子女入学、医疗保障、现金补贴等。

CMA也得到众多企业和组织的深度认可与信赖。在中国兵器装备集团、中国电信、中国石化、宝钢等众多大型央企都组织进行过CMA认证课程培训。越来越多的企业在招聘财务人员时也都明确标明CMA优先,比如阿里巴巴、华瑞怡宝、施耐德电气(中国)有限公司、星巴克中国、滴滴等等。

招聘信息来源于51job
CMA证书这么好,报考有什么要求?
注册报考CMA时,没有相应的要求,但申请CMA证书时,对学历和工作经验要求如下:
☑ 学历要求
1. 持有国家教育部认可的学院或大学的三年制大专(包括自考、函授、脱产和业余等群体);
2. 持有教育部认可的学士学位证书;
3. 持有教育部认可的硕士研究生毕业证书、硕士学位证书、博士研究生毕业证书、博士学位证书
4. 持有中国注册会计师协会认证的注册会计师证书(CPA)或国家会计资格评价中心认证的中级或高级会计师证书(中高级会计职称证书)。
5. ACCA 的全面合格会员符合 CMA 学士学位的教育要求。
上述条件满足其中一条即可。
☑ 工作经验要求
需具备 2 年连续的(非累计)在管理会计或者财务管理领域中的工作经验。工作经验可以是在申请之前完成,也可在考试完成后7年时间内完成。
工作经验验证是要看您是否担任过在工作中需要您利用管理会计和财务管理的原理做出判断的岗位。这样的岗位包括财务分析、预算准备、管理信息系统分析、财务管理、以及政府、财务或行业中的审计、管理咨询、公开会计审计以及与管理会计或者财务管理有关研究、教学或者咨询工作。

CMA管理会计证书立足于长远发展,能够拓宽职业路径,赋予财务人差异化的优势,为未来的职业发展和岗位晋升做好准备。想要享受CMA福利政策吗?快来加入CMA备考战队吧。
现在,CMA报名季优惠活动正在火热进行中!2021年8月10日-9月9日CMA报考6折优惠,新考生会员年费和准入费可以享受6折,还免首次注册费。报课还有其他惊喜哦,快点击下方了解详情吧!
更多推荐:
更多资讯:
| CMA是什么 | CMA考试 | CMA考试科目 | CMA考试难度 |
| CMA报名 | CMA报名时间 | CMA报名入口 | CMA报名条件 |
| CMA培训 | CMA培训机构 | CMA培训课程 | CMA培训费 |
| CMA成绩查询 | CMA认证 | CMA报考条件 | CMA合格分数 |
| CMA学习资料 | CMA考试大纲 | CMA考试教材 | CMA免费习题 |
Copyright © 2000 - www.fawtography.com All Rights Reserved. 北京正保会计科技有限公司 版权所有
京B2-20200959 京ICP备20012371号-7 出版物经营许可证
京公网安备 11010802044457号
套餐D大额券
¥
去使用