扫码下载APP
及时接收考试资讯及
备考信息
CMA是国际通行的财务管理者专业证书申请,是管理会计领域证书申请,有国际财务界的MBA之称。 与AICPA、CFA一起被称为美国三大财经认证。CMA这个证书,被国家认可吗?一起来看看吧~
CMA被认可吗?
1、2011年3月1日,为落实《国家中长期人才发展规划纲要》精神,加强中央企业国际化人才队伍建设,国资委向下属各大央企和国企下发了《关于举办注册管理会计师(CMA)职业证书申请培训的通知》红头文件要求各中央企业选拔财务管理人员参与CMA培训。国资委已连续三年要求央企带头举办CMA认证培训工作。
2、知名企业广泛认可

企业在招聘财务人员时都明确显示CMA优先,比如阿里巴巴、华瑞怡宝、施耐德电气(中国)有限公司、星巴克中国等等。

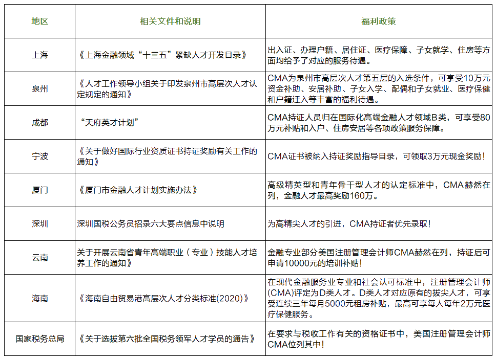
3、近些年各大城市纷纷把CMA纳入当地高层次人才库入选条件,现金奖励、住房补贴、子女入学、医疗保健等丰厚的福利待遇(点击查看详情>>)。
点击查看大图
● ● ●
CMA是以“财务支持战略决策,战略融于财务管理”为理念,目的在于培育管理会计人员和财务管理人员的知识广度,使其能预测商业的需求及参与策略决策的制定。考试科目共两门《财务规划、绩效与分析》和《战略财务管理》,其知识体系涵盖了财务、管理、业务、市场等内容,培养的是懂财务,懂管理,懂业务的财务精英。
2021年CMA中文考试时间具体为4月10日,7月24日和11月6日。
想要了解CMA考试,扫码加入CMA考群,这里有老师坐镇,有更多CMA考试报名资讯。关注CMA考试动态,不要停留,大家快来加入吧!

更多推荐:
更多资讯:
| CMA是什么 | CMA考试 | CMA考试科目 | CMA考试难度 |
| CMA报名 | CMA报名时间 | CMA报名入口 | CMA报名条件 |
| CMA培训 | CMA培训机构 | CMA培训课程 | CMA培训费 |
| CMA成绩查询 | CMA认证 | CMA报考条件和要求 | CMA合格分数 |
| CMA学习资料 | CMA考试大纲 | CMA考试教材 | CMA试题回忆 |
Copyright © 2000 - www.fawtography.com All Rights Reserved. 北京正保会计科技有限公司 版权所有
京B2-20200959 京ICP备20012371号-7 出版物经营许可证
京公网安备 11010802044457号
套餐D大额券
¥
去使用