扫码下载APP
及时接收考试资讯及
备考信息
随着技术的不断发展,会计人员的工作核心,将从主要完成会计核算处理工作转向决策支持和管理控制工作,这就是我们通常说的从“账房先生”到“企业军师”的转变。越来越多的财务人已经开始向管理会计转型,选择报考CMA考试,那么CMA是什么?CMA含金量及待遇如何呢?一起来看看。
CMA是什么?
CMA是IMA协会于1972年推出的针对管理会计领域的财会认证,是国际通行的财务管理者专业证书申请,CMA是以“财务支持战略决策,战略融于财务管理”为理念,帮助财务人全面掌握“财务+业务+管理”,提供人工智能时代发展所需知识技能和知识,实现个人能力素质的提升,为职业发展拓宽路径。
CMA考试科目共两门,具体为《财务规划、绩效与分析》和《战略财务管理》,参加CMA考试的人员需要在交了准入费后3年内通过两科。CMA侧重预算预测、内部控制、决策支持、风险管理、成本分析等内容。
管理会计是未来会计行业发展的大趋势,我们要从“记账会计”中走出来,顺应时代的发展与变化,走在管理会计的前端。
CMA含金量及待遇如何?
新公布的全球薪资调查结果显示,全球范围内拥有美国注册管理会计师(CMA)认证的财务专业人员的基本工资中位数比非认证财务专业人员高出60%,总薪酬中位数高出63%。调查结果显示,超过60%的CMA持证者认为,CMA认证有助于其胜任管理岗位。此外,身处至高管理层和高级管理层的大多数受访者是CMA持证者,占比分别为62%和61%。
与非持证者相比,CMA持证者更有可能从事以下职位:CFO(67%)、财务总监(59%)、财务规划与分析总监(63%)和高级财务分析师(66%)。”
国内外知名企业也在组织开展CMA内训,有平安集团、中国兵器装备集团、中国电子信息产业集团、海尔集团、中国银行、民族证券、东风汽车、强生、戴姆勒、威高等国内外知名企业集团。
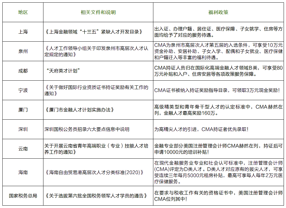
上海、深圳、成都、泉州、厦门及宁波等地将CMA列为紧缺人才,对CMA持证者给予各种优惠政策。
<点击查看大图>

更多推荐:
更多资讯:
| CMA是什么 | CMA考试 | CMA考试科目 | CMA考试难度 |
| CMA报名 | CMA报名时间 | CMA报名入口 | CMA报名条件 |
| CMA培训 | CMA培训机构 | CMA培训课程 | CMA培训费 |
| CMA成绩查询 | CMA认证 | CMA报考条件和要求 | CMA合格分数 |
| CMA学习资料 | CMA考试大纲 | CMA考试教材 | CMA试题回忆 |
上一篇:你了解CMA是什么证书吗?
Copyright © 2000 - www.fawtography.com All Rights Reserved. 北京正保会计科技有限公司 版权所有
京B2-20200959 京ICP备20012371号-7 出版物经营许可证
京公网安备 11010802044457号
套餐D大额券
¥
去使用