扫码下载APP
及时接收最新考试资讯及
备考信息
最忙报名季!初级会计考试一年一考一年一报名!错过就要再等!所以想要报考杭州市、宁波市、温州市、嘉兴市、湖州市、绍兴市、金华市、衢州市、舟山市、台州市、丽水市要报考初级会计考试的同学们快来关注!
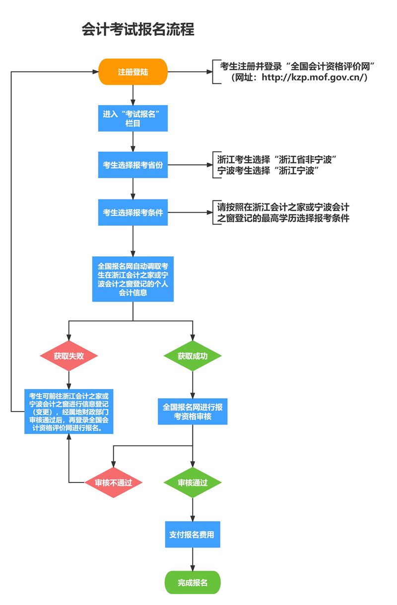
浙江初级会计考试报名流程:

浙江初级会计考试报名条件:
(一)报名参加会计资格考试的人员,应具备下列基本条件:
1.遵守《中华人民共和国会计法》和国家统一的会计制度等法律法规。
2.具备良好的职业道德,无严重违反财经纪律的行为。
3.热爱会计工作,具备相应的会计专业知识和业务技能。
(二)报名参加初级资格考试的人员,除具备基本条件外,还必须具备国家教育部门认可的高中毕业(含高中、中专、职高和技校)及以上学历。
浙江初级会计考试报名时间:
浙江省2024年度会计专业技术初级会计资格考试报名时间为2024年1月5日-1月26日12:00。
缴费截止时间为2024年1月26日18:00。
说明:因考试政策、内容不断变化与调整,正保会计网校提供的以上信息仅供参考,如有异议,请考生以官方部门公布的内容为准!
Copyright © 2000 - www.fawtography.com All Rights Reserved. 北京正保会计科技有限公司 版权所有
京B2-20200959 京ICP备20012371号-7 出版物经营许可证
京公网安备 11010802044457号
套餐D大额券
¥
去使用