扫码下载APP
及时接收最新考试资讯及
备考信息
北京市东城区、西城区、朝阳区、丰台区、石景山区、海淀区、门头沟区、房山区、通州区、顺义区、昌平区、大兴区、怀柔区、平谷区、密云区、延庆区的考生们,点击查看!北京市2020年初级会计考试教材变化。你知道教材发生了哪些变化吗?可能部分考生还不清楚,快和小编一起看看吧!
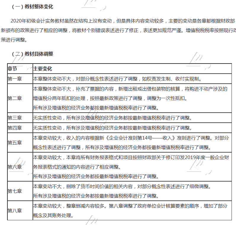
《初级会计实务》考试教材变化

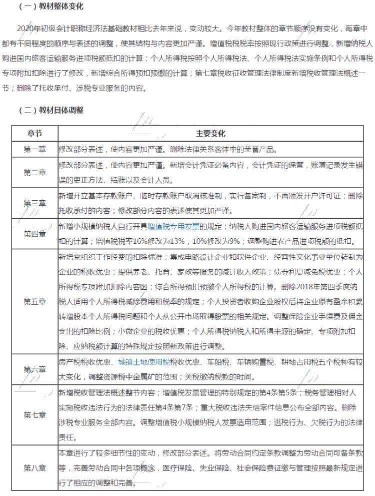
《经济法基础》考试教材变化

正在备考2020年初级会计的考生们,你还在为学习效率低而发愁吗?为了帮助大家高效备考,正保会计网校特推出高效实验班,专属老师课堂,刷题事半功倍,不要犹豫呀,点击报名高效实验班>>
说明:因考试政策、内容不断变化与调整,正保会计网校提供的以上信息仅供参考,如有异议,请考生以权威部门公布的内容为准!
更多推荐:
Copyright © 2000 - www.fawtography.com All Rights Reserved. 北京正保会计科技有限公司 版权所有
京B2-20200959 京ICP备20012371号-7 出版物经营许可证
京公网安备 11010802044457号
套餐D大额券
¥
去使用