25周年

财税实务 高薪就业 学历教育
APP下载
APP下载新用户扫码下载
立享专属优惠

安卓版本:8.8.80 苹果版本:8.8.80

开发者:北京正保会计科技有限公司

应用涉及权限:查看权限>

APP隐私政策:查看政策>

HD版本上线:点击下载>

初级会计报名部分地区已不足10天!考生一定要注意资格审核

来源: 正保会计网校 编辑:小懒啊 2023/02/16 10:12:56  字体:

招生方案

书课题助力备考

选课中心

资料专区

硬核干货等你学

资料专区

财会题库

海量好题等你练

财会题库

会计人证件照

照片一键处理

会计人证件照

考试提醒

重要节点不错过

考试提醒

报考2023年初级会计考试的小伙伴注意啦,部分地区距离报考结束已经不足10天,想要报名的小伙伴一定要注意截止时间哦~千万别错过!戳我马上去报名>>

尤其提醒:需要考前资格审核的地区,大家提交审核资料后,是需要等待审核的,只有审核通过后才可以顺利缴费,所以,一定不能赶在最后的时间去报名,要提前!要提前!

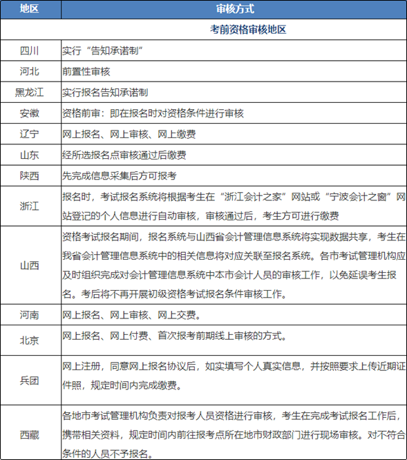
需要考前审核的地区都有哪些?

点击图片 查看更多详情

初级会计报名部分地区已不足10天!考生一定要注意资格审核

考前审核都需要准备哪些资料呢?

以北京为例:

(一)首次报考人员需自行上传照片。

(二)首次报考人员需要进行资格审核,根据报名系统提示上传审核资料。

(三)上传的审核资料分别如下:

(1)有效身份证件、毕业证书、报名人员信息表(本人签字即可无需盖章);

(2)非京籍人员除提供“(1)”中资料外还需提供北京市居住证或工作居住证或近2年内(截止到2023年1月)在本市累计缴纳社会保险满12个月的证明;

(3)在校生除提供“(1)”中资料外还需提供本人在北京上学的学籍证明(学校开具的书面证明或本人学生证等)。

★★ 需要进行考前审核的考生,一定要认真查看自己所在考区公布的相关消息,并及时、提前准备好相关的资料&信息哦~点击查看相关通知详情>>

正保会计网校2023年初级会计职称新课陆续更新,跟着老师去学习,更加有计划,课程+官方教材,一口价低至6.7折!活动时间:2023年2月7日-28日,还在等什么!赶快选课学习啦>>

说明:因考试政策、内容不断变化与调整,正保会计网校提供的以上信息仅供参考,如有异议,请考生以官方部门公布的内容为准!

更多推荐:

【汇总】2023年初级会计职称考试报考大全&常见问题解答

学员讨论(0
回到顶部
折叠
网站地图

Copyright © 2000 - www.fawtography.com All Rights Reserved. 北京正保会计科技有限公司 版权所有

京B2-20200959 京ICP备20012371号-7 出版物经营许可证 京公网安备 11010802044457号

恭喜你!获得专属大额券!

套餐D大额券

去使用