扫码下载APP
及时接收最新考试资讯及
备考信息
北京市2020年初级会计考试教材变化你清楚不?北京市东城区、西城区、朝阳区、丰台区、石景山区、海淀区、门头沟区、房山区、通州区、顺义区、昌平区、大兴区、怀柔区、平谷区、密云区、延庆区的考生们,可能部分考生还不清楚,快和小编一起看看吧!
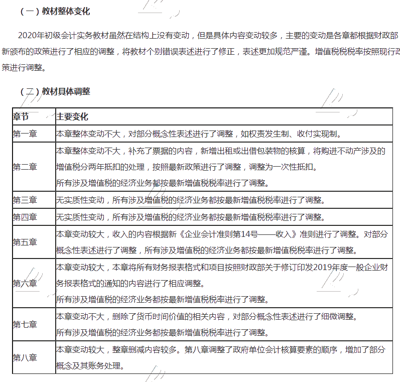
《初级会计实务》考试教材变化

《经济法基础》考试教材变化

说明:因考试政策、内容不断变化与调整,正保会计网校提供的以上信息仅供参考,如有异议,请考生以权威部门公布的内容为准!
更多推荐:
Copyright © 2000 - www.fawtography.com All Rights Reserved. 北京正保会计科技有限公司 版权所有
京B2-20200959 京ICP备20012371号-7 出版物经营许可证
京公网安备 11010802044457号
套餐D大额券
¥
去使用