扫码下载APP
及时接收最新考试资讯及
备考信息
辽宁省大连市中山区、西岗区、沙河口区、甘井子区、旅顺口区、金州区、普兰店区、长海县、瓦房店市、庄河市的小伙伴们,大连市2020初级会计考试大纲框架变动你知道不?不知道的话也没关系,赶快和小编了解一下吧,详情如下。建议收藏并仔细阅读呦!

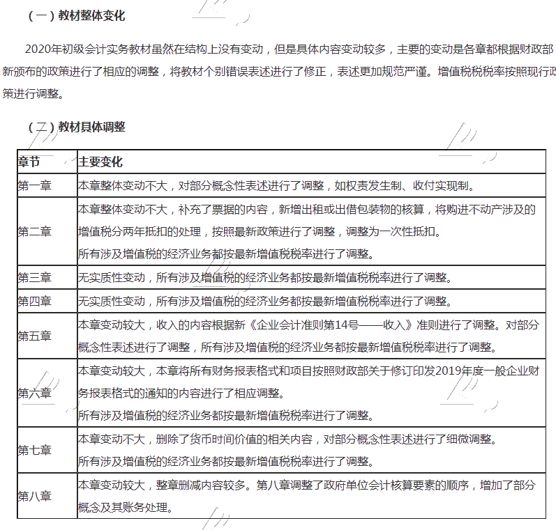
《初级会计实务》考试大纲变化

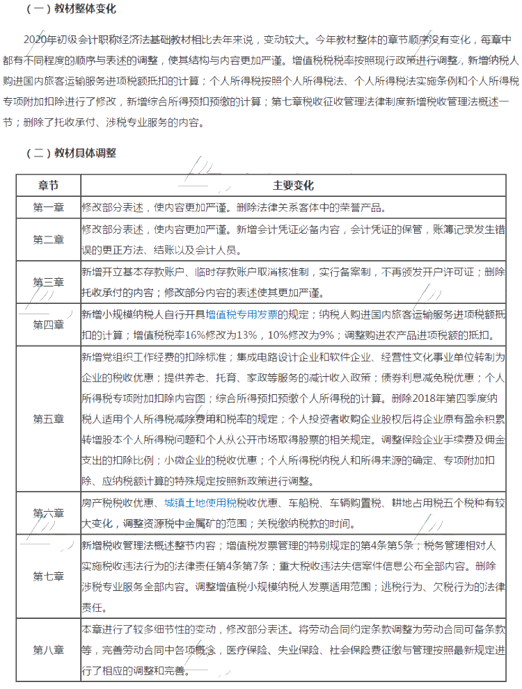
《经济法基础》考试大纲变化

说明:因考试政策、内容不断变化与调整,正保会计网校提供的以上信息仅供参考,如有异议,请考生以权威部门公布的内容为准!
相关推荐:
Copyright © 2000 - www.fawtography.com All Rights Reserved. 北京正保会计科技有限公司 版权所有
京B2-20200959 京ICP备20012371号-7 出版物经营许可证
京公网安备 11010802044457号
套餐D大额券
¥
去使用