扫码下载APP
及时接收最新考试资讯及
备考信息
教材不仅是了解考试内容、熟悉基础知识的第一手资料,同时也是命题人的命题根源。因此,教材对于备考初级会计考试是非常重要的。广东省2020年初级会计师考试教材变化是什么?
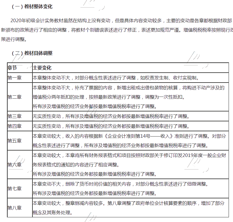
《初级会计实务》教材变化

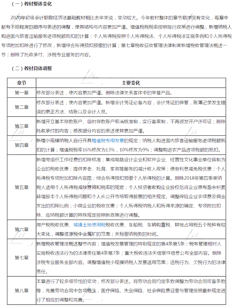
《经济法基础》教材变化

说明:因考试政策、内容不断变化与调整,正保会计网校提供的以上信息仅供参考,如有异议,请考生以权威部门公布的内容为准!
相关推荐:
Copyright © 2000 - www.fawtography.com All Rights Reserved. 北京正保会计科技有限公司 版权所有
京B2-20200959 京ICP备20012371号-7 出版物经营许可证
京公网安备 11010802044457号
套餐D大额券
¥
去使用