扫码下载APP
及时接收最新考试资讯及
备考信息
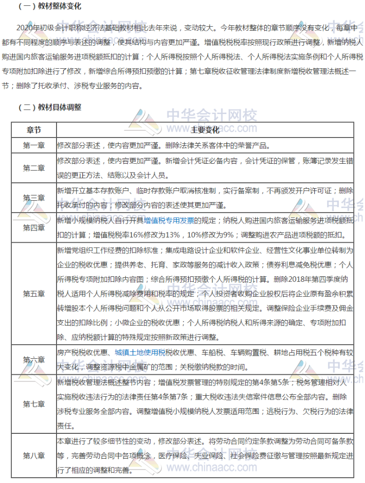
2020年南京地区初级会计中经济法基础教材都有什么变化?南京的小伙伴们,你们如果不是很不了解的话,学习备考起来当心出错哦~据小编了解到,2020年初级会计中经济法基础教材的章节顺序上虽然没有调整,但是每章中内容上的顺序与表述变动其实是比较大的。我们一起来看一下吧!

说明:因考试政策、内容不断变化与调整,正保会计网校提供的初级会计职称考试信息仅供参考,如有异议,请考生以权威部门公布的内容为准!
小编推荐:
Copyright © 2000 - www.fawtography.com All Rights Reserved. 北京正保会计科技有限公司 版权所有
京B2-20200959 京ICP备20012371号-7 出版物经营许可证
京公网安备 11010802044457号
套餐D大额券
¥
去使用