扫码下载APP
及时接收最新考试资讯及
备考信息
| 上一篇:第四天 | 第五天 | 下一篇:第六天 |
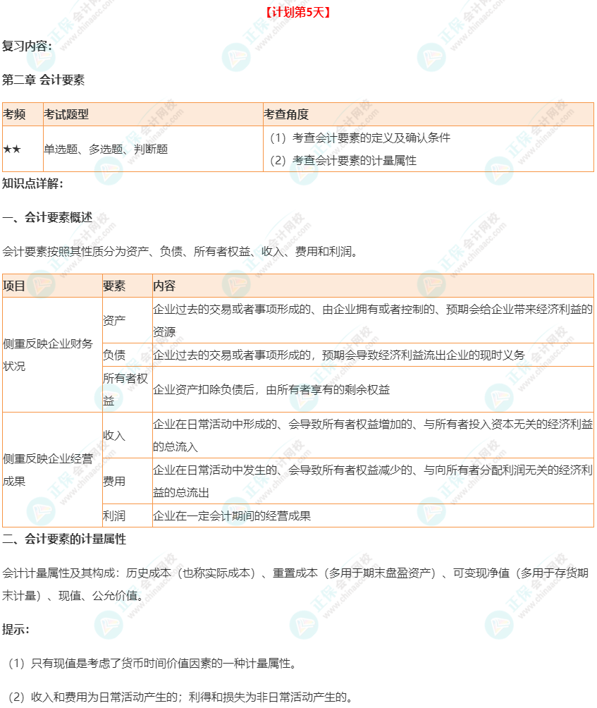
考前冲刺,每一天对于初级会计考生来说都是至关重要的,做好备考规划,每一天都有收获,正保会计网校教研团队整理了《初级会计实务》考前突击学习计划,一起来学习第五天的知识点吧~
点击图片 查看大图
点击上方按钮查看pdf版↑↑↑
☛第五天-经济法基础考前30天突击学习计划:支付结算法律制度
距离初级会计考试越来越近,备考时间紧,任务重,考前的这段时间刷题尤为关键,如何做题?章节练?做套卷?一个不能落下,都很重要~
初会【题刷刷】助力考前冲刺备考,测实力,扫盲点,提供83关章节趣味练习+套卷综合刷题,帮你解决题库“选择困难症”!
【题刷刷】贵吗?
临近考前了,不想再多花钱!
一点也多花不了!超值题库就选TA!

Copyright © 2000 - www.fawtography.com All Rights Reserved. 北京正保会计科技有限公司 版权所有
京B2-20200959 京ICP备20012371号-7 出版物经营许可证
京公网安备 11010802044457号
套餐D大额券
¥
去使用