安卓版本:8.8.51 苹果版本:8.8.51
开发者:北京正保会计科技有限公司
应用涉及权限:查看权限>
APP隐私政策:查看政策>
HD版本上线:点击下载>
书课题助力备考
硬核干货等你学
海量好题免费做
照片一键处理
重要节点不错过
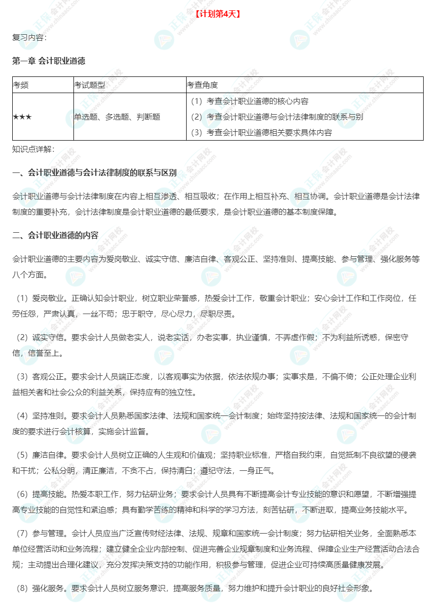
距离初级会计考试越来越近了,小伙伴们准备的怎么样了?越到这个时候,越要保持好心态,学会抓重点复习,网校老师为大家整理了考前30天突击学习计划,让我们一起进入第四天的学习吧!
初级会计实务考前30天突击学习计划&学习重点
点击上方按钮查看pdf版↑↑↑
第四天-经济法基础考前30天突击学习计划:支付结算法律制度
初级会计刷题密训班每科35-40小时,助力冲刺速学,短线备考,+60元还可得无纸化题库系统,戳我特惠购课>>
更多推荐:
2023初级会计考点神器上线!120秒速记知识点~等你来
【干货】2023年初级会计备考干货汇总 你值得拥有~
点击试试手气即可抽奖人已抽奖
人已抽奖
优惠券
不感兴趣?去选课中心>
0
上一篇:第五天-初级会计实务考前30天突击学习:会...
下一篇:第三天-初级会计实务考前30天突击学习计划...
1月5日-27日
预计2026年1月
4月15日前公布
5月16日-18日
6月26日公布
查分后3-4个月陆续领取
10W+题量持续更新中
及时接收最新考试资讯及备考信息
充分利用高含金量资料,备战考试,拿下初级证!
官方公众号微信扫一扫
官方视频号微信扫一扫
官方抖音号抖音扫一扫
初级会计职称 报名 考试 查分 备考 题库
中级会计职称 报名 考试 查分 备考 题库
高级会计师 报名 考试 查分 题库 评审
注册会计师 报名 考试 查分 备考 题库
税务师 报名 考试 查分 备考 题库
资产评估师 报名 考试 查分 备考 题库
ACCA 白金级 前景 免考 政策 资料
CMA 报名 考试 政策 准考证 查分
CFA 前景 报名 考试 资料 备考
FRM 官方 前景 报名 考试 备考
美国CPA 证书互认 报名 考试 资料
澳洲CPA 授权机构 免考 考试 资料
经济师 报名 考试 查分 备考 题库
就业晋升 招聘 简历 求职 故事
会计实务 各行业 问答 记账 报表 实操
银行从业 报名 准考证 考试 证书 查分
证券从业 报名 大纲 考试 查分 证书
精华问答 初级 中级 注会 税务师
Copyright © 2000 - www.fawtography.com All Rights Reserved. 北京正保会计科技有限公司 版权所有
京B2-20200959 京ICP备20012371号-7 出版物经营许可证 京公网安备 11010802044457号
套餐D大额券
¥