扫码下载APP
及时接收最新考试资讯及
备考信息
| 题目下载 | 答案下载 |
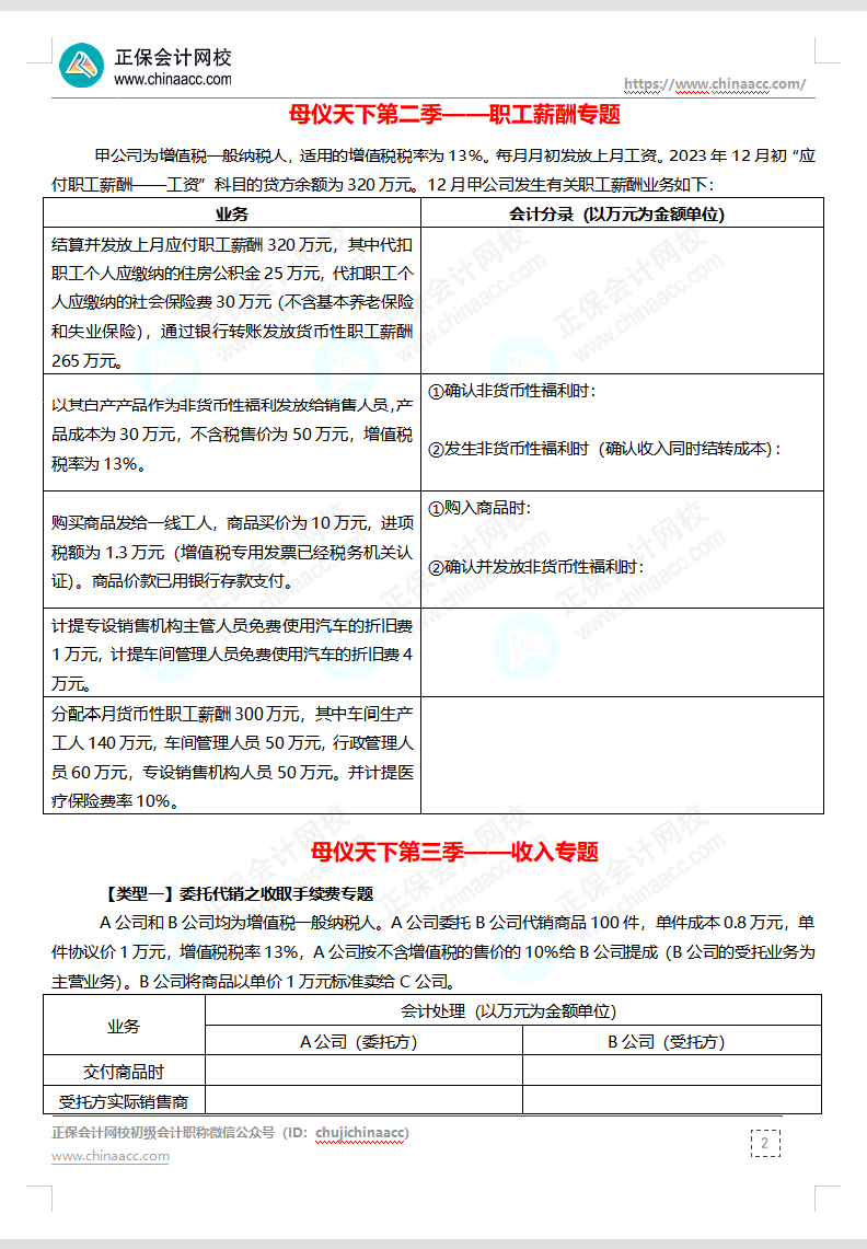
初级会计考试倒计时!高志谦老师携母仪天下最后助攻!初级会计实务科目本次直播学习重点:非现金资产、职工薪酬、收入、成本会计。
提前下载:【题目】高志谦《初级会计实务》母仪天下第一季-第四季
点击回顾:母仪天下第一季非现金资产专题1-2
一起来直播间跟老师冲刺:5月8日19:00开播,不见不散!

直播观看方式:
①微博免费观看!
高志谦老师刷题直播也会在微博同步进行,欢迎大家关注老师微博@高志谦

②抖音免费观看!
抖音搜索:高志谦,或者搜索抖音号:379466260,关注高志谦老师抖音号,开播即可免费观看。

温馨提醒:先下载题目预习一下,老师讲解的时候更有底~
【下载版】【题目】高志谦《初级会计实务》母仪天下第一季-第四季(非现金资产、职工薪酬、收入、成本会计)




Copyright © 2000 - www.fawtography.com All Rights Reserved. 北京正保会计科技有限公司 版权所有
京B2-20200959 京ICP备20012371号-7 出版物经营许可证
京公网安备 11010802044457号
套餐D大额券
¥
去使用