扫码下载APP
及时接收最新考试资讯及
备考信息
| 2025年初级会计职称考试涉及考点总结&考情分析 | |
| 初级会计实务 | 经济法基础 |
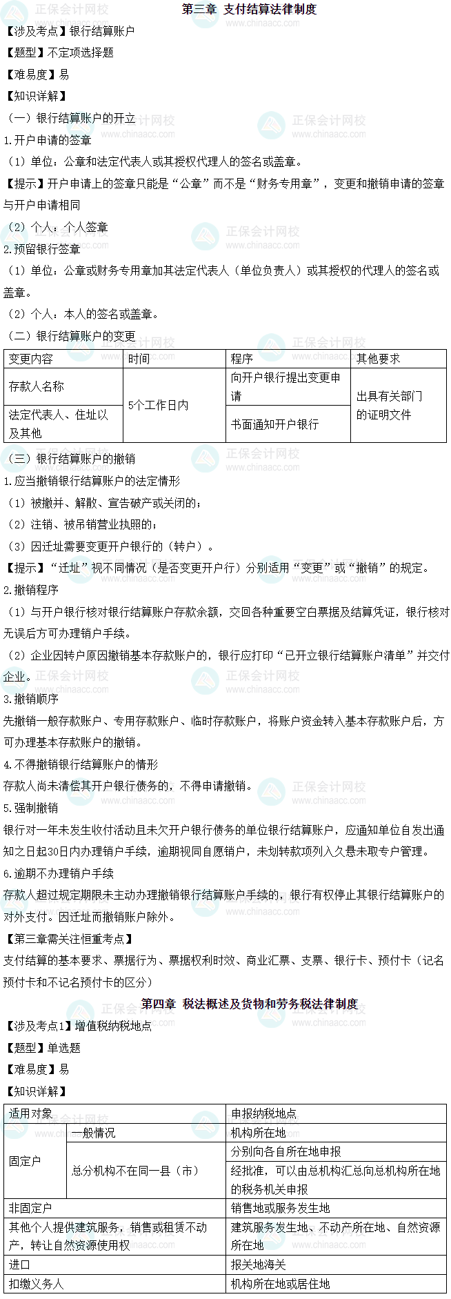
新鲜出炉!2025年初级会计考试《经济法基础》考情分析来啦~这一整天考试考情如何?快来看吧!
以下为正保会计网校为大家整理的5月19日初级会计职称《经济法基础》科目考情分析。
考试难度:总体考试相对较简单,中规中矩,个别题目有一定难度。
考试重点章节:三、四、五章是考试的重点章节,出现考点的频率较高。

以上截图仅为部分内容,完整版请下载查看
↓↓↓
考场上有什么新鲜事?你考的怎么样?考试试卷难度如何?考后想知道正确答案?微信扫描/识别下方二维码,与大家一起讨论交流试题,还能估分对答案~

Copyright © 2000 - www.fawtography.com All Rights Reserved. 北京正保会计科技有限公司 版权所有
京B2-20200959 京ICP备20012371号-7 出版物经营许可证
京公网安备 11010802044457号
套餐D大额券
¥
去使用