扫码下载APP
及时接收最新考试资讯及
备考信息
| 2025年初级会计职称考试涉及考点总结&考情分析 | |
| 初级会计实务 | 经济法基础 |
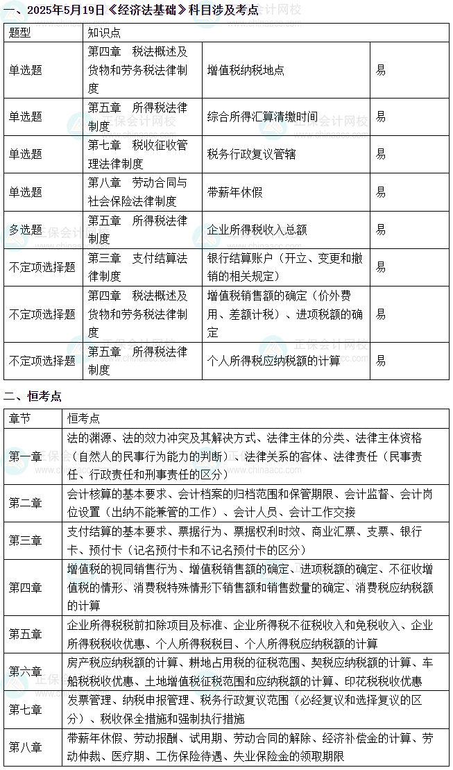
新鲜出炉!2025年初级会计考试《经济法基础》涉及考点来啦~今天的考试都涉及到了哪些考点?
以下为正保会计网校为大家整理的5月19日初级会计职称《经济法基础》科目涉及考点。
考试难度:总体考试相对较简单,考核的知识点及考核角度较为常规,均为常见知识点,个别知识点的考核较灵活。

考场上有什么新鲜事?你考的怎么样?考试试卷难度如何?考后想知道正确答案?微信扫描/识别下方二维码,与大家一起讨论交流试题,还能估分对答案~

Copyright © 2000 - www.fawtography.com All Rights Reserved. 北京正保会计科技有限公司 版权所有
京B2-20200959 京ICP备20012371号-7 出版物经营许可证
京公网安备 11010802044457号
套餐D大额券
¥
去使用